北京出租车今起调价 20天后全面执行新定价标准


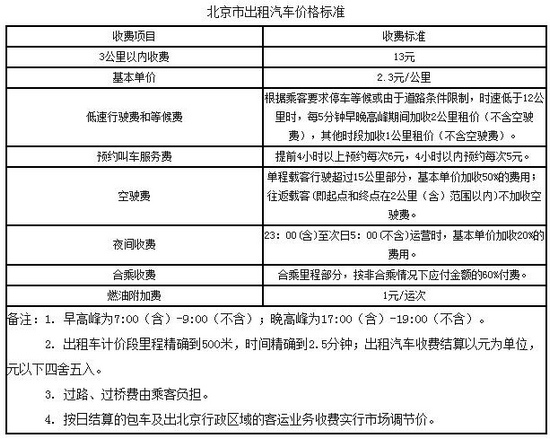
中新网6月10日电(汽车频道 陈鑫)今日起,北京市将执行新的出租车价格标准,新的价格标准为3公里以内13元,基本单价每公里2.3元。燃油附加费标准调整为每运次1元。此次距北京上一次调整出租车价格已有7年。
据报道,北京6.6万辆出租车的计价器也从10日开始陆续调整,过渡期为20天,届时将会出现已经调整完毕和未调整的车同期运营。未调整完计价器的车辆依然按照原运价执行,不得向乘客多收费。
北京出租车起步涨价以期缓解"打车难"
据北京市发展改革委相关负责人介绍,正式实施的租价调整方案,兼顾乘客承受力和驾驶员增收,选择了调整幅度相对较小的2.3元方案,并将提前4小时以上预约叫车服务费由听证方案中的每次8元降低为每次6元。此外,为有针对性的鼓励驾驶员高峰时段上路运营,增加出租车运力供给,改善高峰时段供需关系,按照驾驶员高峰期间单位小时运营收入与其他时段单位小时收入基本相当的原则,实施方案保持了早(7:00-9:00)晚(17:00-19:00)高峰期间低速等候费每5分钟加收2公里租价的办法。
值得注意的是,新方案支持合乘,合乘里程部分,按非合乘情况下应付金额的60%付费,并可为同时合乘4位以内的乘客分别提供发票。为方便市民合乘,提高出租车使用效率,本次通过计价器技术升级,实现了为合乘乘客分别提供发票的功能,最多可为同时合乘的4位乘客分别提供发票。
北京市发改委委员李素芳表示,为方便司机和乘客,本次对租价票据进行改进,基本租价发票、燃油附加费发票及预约叫车发票3种票据都可以通过计价器直接打印在1张发票上,实现三票合一。
出租车计价器厂商介绍,三票合一的计算方式包括了电召、燃油、租价等几项,在合乘时按照60%计价,单价精确到小数点第二位,比如1元钱燃油附加费会显示0.60元。但乘客付费时只需要支付总金额,是三部分费用的总和,总金额会四舍五入,所以不会出现乘客支付零头的情况,都取整数。
据介绍,本次租价调整政策是北京市政府解决“打车难”一揽子政策之一。调价后,乘客每次打车支出有所增加,按当前平均运距测算,每运次平均增支约3.3元。驾驶员多劳多得,获得全部调价收益,按当前运营数据测算月均增收1400元左右。
“打车难”成为近年北京市民反映强烈的问题。李素芳说,此次调整出租车租价意在使用价格杠杆增强驾驶员高峰出车的积极性,并通过增设扬招站、鼓励电召服务等政策,缓解“打车难”,提高出租车行业服务水平。
早晚高峰定价争议大 专家:完全由乘客承担不合理
此次调价方案中争议最大的是早晚高峰时期打车费用的调整。此次出租车调价后,早、晚高峰期间时速低于每小时12公里时,由之前的每5分钟加收1公里租价调整为加收2公里租价,即4.6元。而其他结构性价格,包括夜间运营加收20%费用等,均保持不变。有媒体指出“堵车费”每分钟加收近1元,乘客坐车跳表跳到心都疼,路上堵5分钟,小5元钱就没了,相当于1分钟1元钱。
解志勇表示,虽然从公布的方案中基本运价看,最终选择了折中并保守的方案,但早晚高峰时期的定价调整比例过高,甚至超过基本定价的了一倍,完全由乘客来承担费用不合理,前期论证不充分。而叫车费用的定价也过高,这也将隐性的对出租车公司输出即得利益。
解志勇认为,此次改革方案中,没有提及出租车公司份子钱,仅仅是在价格方面进行了涨价调整,对出租车公司的利益没有丝毫影响。方案公布之后,或将促进出租车司机的出车积极性,但乘客的打车需求将因价格问题受到影响。
最后,解志勇表示,此次方案公布后,仅隔4日即刻实施,实施过快,方案还应在听取意见,最终实施,否则多方建议不能得到更好的采纳。
专家:出租公司应公开份子钱
针对争议较大的早晚高峰时期打车费用的调整,中国社会科学院经济与社会建设研究室主任钟君接受中新网汽车频道采访时表示,至于定价是否过高,需要依据实行后的效果来判定。若出租车司机收入提高,并在一定程度上缓解了打车难的问题,此方案即是合理。
而钟君也认为,要解决消费者对调价方案的质疑,还是需要出租车公司将运营管理成本公开透明化,出租车公司本身属性是企业,需要盈利,份儿钱不是简单的说高还是低,背后有一个管理的成本作为参照系,公司的份儿钱主要为了做什么,比如说人工成本、车辆购买维修成本,包括管理费等等。
“这样的成本支出为参照系,如果在这样的一个成本基础上,加上一个系数,比如8%或者10%就是合理的,根据公司实际运营的情况,科学公平的公开。”他说。
另外,钟君认为,北京出租车电召调度平台仍需完善,以目前的电子信息化水平,形成高效调度平台并非难事,且提前预约时间越早费用应较低。而合乘的形式虽好,但由于北京城市道路情况复杂,揽客及交易成本等问题,实践起来仍比较困难。(中新网汽车频道)
>相关新闻:
>汽车新闻精选:





















