本页位置: 首页财经中心财经频道

明年16类公务消费须用公务卡 资金流向或更明确

2011年12月09日 08:40 来源:中国新闻网 参与互动(0)  【字体:↑大 ↓小
明年16类公务消费须用公务卡资金流向或更明确
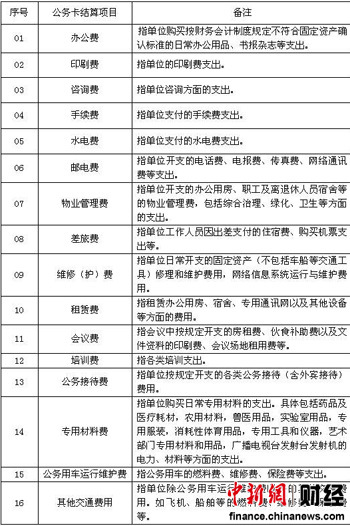
16项强制结算项目 图片来源:财政部网站
【点击查看其它图片】

  中新网12月9日电 8日,财政部发布《关于实施中央预算单位公务卡强制结算目录的通知》,要求自明年起1月1日起,中央预算单位公务接待费、物业管理费、差旅费、水电费等16项均纳入公务卡强制结算项目。有评论称,公务卡可以使资金流向明确,但公共财政要“阳光”,还有更多工作要做。

  通知表示,公务卡制度改革自2007年推行以来,对减少预算单位现金支付结算、规范公务支出的政策效应逐步显现。但同时也存在公务卡使用范围偏窄、使用率不高的问题,“有卡不用”现象较为普遍。建立公务卡强制结算目录,有利于提高公务卡使用率,充分发挥公务卡制度优势,进一步加强和规范公务支出管理。

  通知要求,所有实行公务卡制度改革的中央预算单位,都应严格执行中央预算单位公务卡强制结算目录。凡目录规定的公务支出项目,应按规定使用公务卡结算,原则上不再使用现金结算。原使用转账方式结算的,可继续使用转账方式。

  通知规定,公务接待费、办公费、印刷费等16项均属于公务卡强制结算项目。通知同时规定了可暂不使用公务卡结算情况:在县级以下(不包括县级)地区发生的公务支出;在县级及县级以上地区不具备刷卡条件的场所发生的单笔消费在200元以下的公务支出;按规定支付给个人的支出;签证费、快递费、过桥过路费、出租车费用等目前只能使用现金结算的支出。除上述情况外,因特殊情形确实不能使用公务卡结算的,应报经单位财务部门批准。

    相关

  16项强制结算项目

  办公费、印刷费、咨询费、手续费、水电费、邮电费、物业管理费、差旅费、维修(护)费、租赁费、会议费、培训费、公务接待费、专用材料费、公务用车运行维护费、其他交通费用。

  仅凭公务卡或难挡腐败

  据《齐鲁晚报》报道,公务卡可以使资金流向明确,有利于完善和规范财政、财务管理,加强财政资金预算管理,也有利于政府的审计工作,但公共财政要“阳光”,还有更多工作要做。

  刷卡消费,并不会减少诸如挥霍、虚假报销之类的腐败。如果报销把关不严,公务卡结算与发票结算,其实并无多少不同。比如财政部门,可以及时了解各单位公务支出的状况,但是,因为并不能具体掌握其中的不正常支出,也就没有多大的制约力。要从根本上解决公务消费上的腐败现象,还是需要公共财政实行“阳光预算”,公开透明。

  背景资料

  所谓公务卡,是指财政预算单位工作人员持有的、主要用于日常公务支出和财务报销业务的信用卡。公务卡消费的资金范围主要包括差旅费、会议费、招待费和零星购买支出等费用。公务卡具有一般银行卡所具有的授信消费等共同属性,同时又具有财政财务管理的独特属性,能够将财政财务管理的有关要求与银行卡的独特优势相结合,是一种新型的财政财务管理工具和手段。由于公务卡具有一般银行卡的基本属性,故可以预借现金。

  公务卡作为一种现代化支付结算工具,不仅携带方便,使用便捷,而且透明度高,所有的支付行为都有据可查、有迹可寻。推行公务卡制度,无论对提高财政财务透明度、推进源头防治腐败工作,还是对加强预算单位财务管理、推进全国银行卡产业发展等,都具有重要意义。

分享按钮
参与互动(0)
【编辑:王晔君】
 
直隶巴人的原贴:
我国实施高温补贴政策已有年头了,但是多地标准已数年未涨,高温津贴落实遭遇尴尬。
${视频图片2010}
本网站所刊载信息,不代表中新社和中新网观点。 刊用本网站稿件,务经书面授权。
未经授权禁止转载、摘编、复制及建立镜像,违者将依法追究法律责任。
[网上传播视听节目许可证(0106168)] [京ICP证040655号] [京公网安备:110102003042-1] [京ICP备05004340号-1] 总机:86-10-87826688

Copyright ©1999-2026 chinanews.com. All Rights Reserved