圆通就“信息倒卖”事件致歉 称将自查并已报案

圆通快递官网发布道歉信
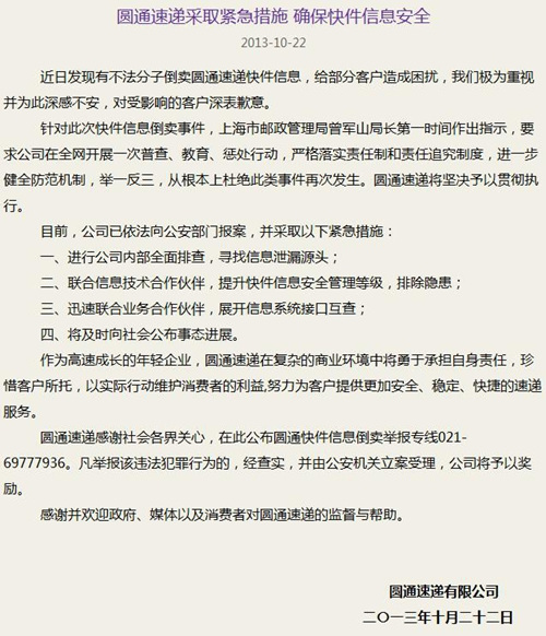
中新网10月23日电 昨日,针对近日被爆出的“快件面单信息倒卖”事件,圆通速递发布声明称,公司极度重视该事件,对受影响的客户深表歉意,并且,已依法向公安部门报案,并已采取多种自查和进一步防范措施。
近两年,快递单上的个人信息泄露事件频频发生,涉及包括申通、圆通、中通、韵达等多家公司。并且,伴随着电子商务的蓬勃发展,快递业务量也越来越大,面单信息泄漏甚至被兜售的事件时有发生,甚至已形成了一条“灰色”产业链。
针对此次信息泄漏事件,圆通速递公司新闻部门相关负责人在此前表示,公司一直在严格管理、堵漏洞,发现一起查处一起。同时,公司的技术部门也通过多种技术手段预防信息外流,提高安全系数。此前,公司向公安机关报过案,但由于不能明确“实质损失”,未能立案。
据圆通快递官网最新发布的声明显示,针对此次快件信息倒卖事件,上海市邮政管理局曾军山局长第一时间作出指示,要求公司在全网开展一次普查、教育、惩处行动,严格落实责任制和责任追究制度,进一步健全防范机制,举一反三,从根本上杜绝此类事件再次发生。圆通速递将坚决予以贯彻执行。(中新网财经频道)
【编辑:种卿】
>经济新闻精选:





















