证监会:异常情况下减少或暂缓新股发行是必要的

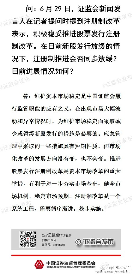
中新网7月31日电 据中国证监会办公厅新闻办官方微博消息,对于中国注册制推进会否同步放缓的问题,证监会今日表示,在出现市场大幅波动和异常情况时,为维护市场稳定而采取减少或暂缓新股发行的措施是必要的。
【编辑:陈鑫】
>经济新闻精选:


中新网7月31日电 据中国证监会办公厅新闻办官方微博消息,对于中国注册制推进会否同步放缓的问题,证监会今日表示,在出现市场大幅波动和异常情况时,为维护市场稳定而采取减少或暂缓新股发行的措施是必要的。

Copyright ©1999-2025 chinanews.com. All Rights Reserved