十三五期间中西部地区国际性展会留购展品免征进口关税
中新网5月6日电 据财政部网站消息,财政部近期发布《关于“十三五”期间中西部地区国际性展会留购展品免征进口关税》的通知,对中国—东盟博览会等在展期内销售的合理数量的进口展品免征进口关税,进口环节增值税和消费税照章征收。
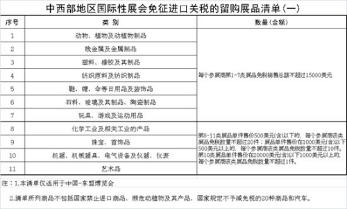
就“十三五”期间中西部地区国际性展会留购展品免征进口关税政策有关问题,通知规定,对中国—东盟博览会(简称东盟博览会)、中国—吉林·东北亚投资贸易博览会(简称吉林•东北亚博览会)、中国—俄罗斯博览会(简称中俄博览会)、中国—阿 拉伯国家博览会(简称中阿博览会)、中国—南亚博览会暨中国昆明进出口商品交易会(简称南亚博览会)、中国(青海)藏毯国际展览会(简称藏毯展览会)、中 国(湖南)国际矿物宝石博览会(简称矿物宝石博览会),在展期内销售的合理数量的进口展品(国家禁止进口商品、濒危动植物及其产品和国家规定不予减免税的 20种商品及汽车除外)免征进口关税,进口环节增值税和消费税照章征收。

图1

图2
图1适用于东盟博览会,图2适用于中阿博览会、南亚博览会、吉林•东北亚博览会、矿物宝石博览会、中俄博览会和藏毯展览会。
通知规定,超出免税限额又不能退运出境的,以及免税清单以外的展览品在展览结束后未退运出境的,按照国家有关规定照章征税。
【编辑:陈鸿燕】


















