再过7天,婚姻登记费等41项收费就不用再交了!
中新网北京3月24日电(记者 李金磊)官方再发减负红包!再过7天,也就是从4月1日起,多达41项中央设立的行政事业性收费将取消或停征,包括婚姻登记费、收养登记费、房屋转让手续费(涉企),等等。同时,商标注册收费标准将降低50%。这将大大减轻企业和个人负担。

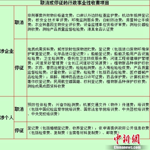
41项收费将取消或停征
财政部、发改委23日下发通知,要求自2017年4月1日起,取消或停征41项中央设立的行政事业性收费,将商标注册收费标准降低50%。
也就是说,以后这41项收费就不用再交了。在这41项收费中,中新网(微信公众号:cns2012)梳理发现,涉及企业的共35项,涉及个人的共6项。

其中,取消或停征的涉及个人等事项的行政事业性收费包括:登记费(包括婚姻登记费和收养登记费)、依申请提供政府公开信息收费、预防性体检费、兴奋剂检测费、机要交通文件(物件)传递费、培训费(包括中国纪检监察学院培训费、国家法官学院培训费、中央团校培训费、中央党校培训费)。
取消或停征的涉企行政事业性收费包括:房屋转让手续费、机动车抵押登记费、环境监测服务费、清真食品认证费、卫生检测费、出入境检验检疫费、认证费、计算机软件著作权登记费,等等。

减负降费举措接连出台
中新网记者注意到,在全国两会之后,一系列新的减负降费的举措接连出台,目标直指减轻企业和个人负担,促进实体经济发展。
在稍早前,财政部下发通知,取消城市公用事业附加和新型墙体材料专项基金,并扩大残疾人就业保障金免征范围,设置残疾人就业保障金征收标准上限。这项举措同样是自2017年4月1日起执行。
根据今年的政府工作报告,全年要再减少企业税负3500亿元左右、涉企收费约2000亿元,一定要让市场主体有切身感受。
财政部部长肖捷在全国两会记者会上表示,今年的减税降费措施出台之后,并不意味着给企业的减负工作划上了句号。要继续强化“放水养鱼”意识,不会局限于仅算眼前的小账,更要算经济发展的大账,要通过继续给企业减负为市场加油。(完)


















