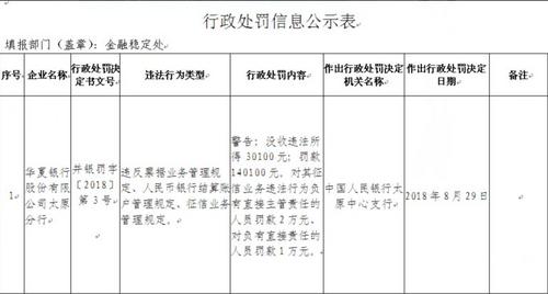
华夏银行太原分行票据业务等三宗违法 两责任人遭罚
2018年09月11日 09:54 来源:中国经济网
参与互动
参与互动 
中国经济网北京9月10日讯 9月7日,中国人民银行太原中心支行网站发布行政处罚信息显示,华夏银行股份有限公司太原分行存在违反票据业务管理规定、人民币银行结算账户管理规定、征信业务管理规定等违法行为。对其警告,没收违法所得30100元,并罚款140100元。对其征信业务违法行为负有直接主管责任的人员罚款2万元、对负有直接责任的人员罚款1万元。
【编辑:周阳】

















