教育部发布《3-6岁儿童学习与发展指南》(全文)(4)

三、社会
幼儿社会领域的学习与发展过程是其社会性不断完善并奠定健全人格基础的过程。人际交往和社会适应是幼儿社会学习的主要内容,也是其社会性发展的基本途径。幼儿在与成人和同伴交往的过程中,不仅学习如何与人友好相处,也在学习如何看待自己、对待他人,不断发展适应社会生活的能力。良好的社会性发展对幼儿身心健康和其它各方面的发展都具有重要影响。
家庭、幼儿园和社会应共同努力,为幼儿创设温暖、关爱、平等的家庭和集体生活氛围,建立良好的亲子关系、师生关系和同伴关系,让幼儿在积极健康的人际关系中获得安全感和信任感,发展自信和自尊,在良好的社会环境及文化的熏陶中学会遵守规则,形成基本的认同感和归属感。
幼儿的社会性主要是在日常生活和游戏中通过观察和模仿潜移默化地发展起来的。成人应注重自己言行的榜样作用,避免简单生硬的说教。
(一)人际交往

教育建议:
1.主动亲近和关心幼儿,经常和他一起游戏或活动,让幼儿感受到与成人交往的快乐,建立亲密的亲子关系和师生关系。
2.创造交往的机会,让幼儿体会交往的乐趣。如:
利用走亲戚、到朋友家做客或有客人来访的时机,鼓励幼儿与他人接触和交谈。
鼓励幼儿参加小朋友的游戏,邀请小朋友到家里玩,感受有朋友一起玩的快乐。
幼儿园应多为幼儿提供自由交往和游戏的机会,鼓励他们自主选择、自由结伴开展活动。

教育建议:
1.结合具体情境,指导幼儿学习交往的基本规则和技能。如:
当幼儿不知怎样加入同伴游戏,或提出请求不被接受时,建议他拿出玩具邀请大家一起玩;或者扮成某个角色加入同伴的游戏。
对幼儿与别人分享玩具、图书等行为给予肯定,让他对自己的表现感到高兴和满足。
当幼儿与同伴发生矛盾或冲突时,指导他尝试用协商、交换、轮流玩、合作等方式解决冲突。
利用相关的图书、故事,结合幼儿的交往经验,和他讨论什么样的行为受大家欢迎,想要得到别人的接纳应该怎样做。
幼儿园应多为幼儿提供需要大家齐心协力才能完成的活动,让幼儿在具体活动中体会合作的重要性,学习分工合作。
2.结合具体情境,引导幼儿换位思考,学习理解别人。如:
幼儿有争抢玩具等不友好行为时,引导他们想想“假如你是那个小朋友,你有什么感受?”让幼儿学习理解别人的想法和感受。
3.和幼儿一起谈谈他的好朋友,说说喜欢这个朋友的原因,引导他多发现同伴的优点、长处。

教育建议:
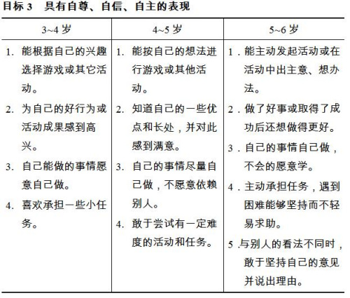
1.关注幼儿的感受,保护其自尊心和自信心。如:
能以平等的态度对待幼儿,使幼儿切实感受到自己被尊重。
对幼儿好的行为表现多给予具体、有针对性的肯定和表扬,让他对自己优点和长处有所认识并感到满足和自豪。
不要拿幼儿的不足与其他幼儿的优点作比较。
2.鼓励幼儿自主决定,独立做事,增强其自尊心和自信心。如:
与幼儿有关的事情要征求他的意见,即使他的意见与成人不同,也要认真倾听,接受他的合理要求。
在保证安全的情况下,支持幼儿按自己的想法做事;或提供必要的条件,帮助他实现自己的想法。
幼儿自己的事情尽量放手让他自己做,即使做得不够好,也应鼓励并给予一定的指导,让他在做事中树立自尊和自信。
鼓励幼儿尝试有一定难度的任务,并注意调整难度,让他感受经过努力获得的成就感。

教育建议:
1.成人以身作则,以尊重、关心的态度对待自己的父母、长辈和其他人。如:
经常问候父母,主动做家务。
礼貌地对待老年人,如坐车时主动为老人让座。
看到别人有困难能主动关心并给予一定的帮助。
2.引导幼儿尊重、关心长辈和身边的人,尊重他人劳动及成果。如:
提醒幼儿关心身边的人,如妈妈累了,知道让她安静休息一会儿。
借助故事、图书等给幼儿讲讲父母抚育孩子成长的经历,让幼儿理解和体会父爱与母爱。
结合实际情境,提醒幼儿注意别人的情绪,了解他们的需要,给予适当的关心和帮助。
利用生活机会和角色游戏,帮助幼儿了解与自己关系密切的社会服务机构及其工作,如商场、邮局、医院等,体会这些机构给大家提供的便利和服务,懂得尊重工作人员的劳动,珍惜劳动成果。
3.引导幼儿学习用平等、接纳和尊重的态度对待差异。如:
了解每个人都有自己的兴趣、爱好和特长,可以相互学习。
利用民间游戏、传统节日等,适当向幼儿介绍我国主要民族和世界其它国家和民族的文化,帮助幼儿感知文化的多样性和差异性,理解人们之间是平等的,应该互相尊重,友好相处。
(二)社会适应

教育建议:
1.经常和幼儿一起参加一些群体性的活动,让幼儿体会群体活动的乐趣。如:参加亲戚、朋友和同事间的聚会以及适合幼儿参加的社区活动等,支持幼儿和不同群体的同伴一起游戏,丰富其群体活动的经验。
2.幼儿园组织活动时,可以经常打破班级的界限,让幼儿有更多机会参加不同群体的活动。
3.带领大班幼儿参观小学,讲讲小学有趣的活动,唤起他们对小学生活的好奇和向往,为入学做好心理准备。

教育建议:
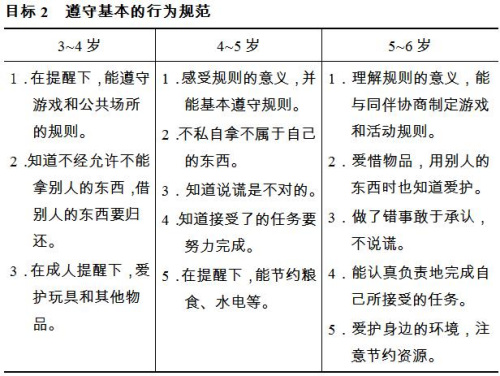
1.成人要遵守社会行为规则,为幼儿树立良好的榜样。如:答应幼儿的事一定要做到、尊老爱幼、爱护公共环境,节约水电等。
2.结合社会生活实际,帮助幼儿了解基本行为规则或其它游戏规则,体会规则的重要性,学习自觉遵守规则。如:
经常和幼儿玩带有规则的游戏,遵守共同约定的游戏规则。
利用实际生活情境和图书故事,向幼儿介绍一些必要的社会行为规则,以及为什么要遵守这些规则。
在幼儿园的区域活动中,创设情境,让幼儿体会没有规则的不方便,鼓励他们讨论制定规则并自觉遵守。
对幼儿表现出的遵守规则的行为要及时肯定,对违规行为给予纠正。如:幼儿主动为老人让座时要表扬;幼儿损害别人的物品或公共物品时要及时制止并主动赔偿。
3.教育幼儿要诚实守信。如:
对幼儿诚实守信的行为要及时肯定。
允许幼儿犯错误,告诉他改了就好。不要打骂幼儿,以免他因害怕惩罚而说谎。
小年龄幼儿经常分不清想象和现实,成人不要误认为他是在说谎。
发现幼儿说谎时,要反思是否是因自己对幼儿的要求过高过严造成的。如果是,要及时调整自己的行为,同时要严肃地告诉幼儿说谎是不对的。
经常给幼儿分配一些力所能及的任务,要求他完成并及时给予表扬,培养他的责任感和认真负责的态度。

教育建议:
1. 亲切地对待幼儿,关心幼儿,让他感到长辈是可亲、可近、可信赖的,家庭和幼儿园是温暖的。如:
多和孩子一起游戏、谈笑,尽量在家庭和班级中营造温馨的氛围。
通过和幼儿一起翻阅照片、讲幼儿成长的故事等,让幼儿感受到家庭和幼儿园的温暖,老师的和蔼可亲,对养育自己的人产生感激之情。
2.吸引和鼓励幼儿参加集体活动,萌发集体意识。如:
幼儿园和班级里的重大事情和计划,请幼儿集体讨论决定。
幼儿园应经常组织多种形式的集体活动,萌发幼儿的集体荣誉感。
3.运用幼儿喜闻乐见和能够理解的方式激发幼儿爱家乡、爱祖国的情感。如:
和幼儿说一说或在地图上找一找自己家所在的省、市、县(区)名称。
和幼儿一起外出游玩,一起看有关的电视节目或画报等;和他们一起收集有关家乡、祖国各地的风景名胜、著名的建筑、独特物产的图片等,在观看和欣赏的过程中激发幼儿的自豪感和热爱之情。
利用电视节目或参加升旗等活动,向幼儿介绍国旗、国歌以及观看升旗、奏国歌的礼仪。
向幼儿介绍反映中国人聪明才智的发明和创造,激发幼儿的民族自豪感。
>相关新闻:
>教育新闻精选:





















