中石油定向班毕业生被分配扫厕所 家长索赔50万
参与互动(0)
“协议上明明写着毕业后分配到中石油,月薪6000-8000元,结果却被安排去扫厕所。”近日,市民李女士来到百姓接待室反映,她的女儿小蕾(化名)在哈尔滨蓝领学院参加就业定向班学习可工作安排得离谱。对此,省教育厅民办教育管理办公室相关负责人表示,该校招生时存在误导学生及家长现象,已取消其办学资质。
学费每年12800元毕业扫厕所
据李女士介绍,2011年7月,她偶然看到哈尔滨蓝领学院的《招生简章》,被其中一条信息吸引了:旅游服务与酒店管理(中石油国际定向班):颁发大专学历证书和高级等级证书;就业去向为中石油国际部。这么好的就业去向让李女士动心了,尽管学费12800元/年,李女士还是给孩子报了名,签订了就业协议书。
今年10月15日,小蕾毕业了,校就业办相关负责人带着她到北京面试。一星期后,李女士接到女儿的长途电话:“他们安排我去一家物业公司扫厕所,月薪1000多元,我不想干了。”不是在中石油吗,怎么变成扫厕所了?李女士非常气愤。
家长向学校索赔50万
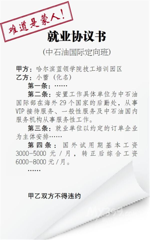
在李女士提供的相关材料中记者看到,李女士母女与蓝领学院签订的就业协议中第3条写着:就业单位以约定的订单企业为主体安排。第4条:国外试用期基本工资3000-5000元/月,转正后综合工资6000-8000元/月。李女士提供的蓝领学院招生简章中明确写着,就业去向为中石油国际部在海外29个国家VIP接待及国内服务机构的服务工作。
李女士说,现在女儿既无法分配到中石油,提供的岗位待遇也没有达到协议规定的标准。她认为按照协议规定的8000元月薪计算,学院至少应该赔偿孩子5年工资及自己所交的学费,共计50万元。
校方提出两种解决方案
记者电话联系蓝领学院就业办的梅主任,他说学校已经按照协议为小蕾安排了工作。“孩子体形偏胖达不到用工单位的要求,面试没通过。这不是学校的责任。”梅主任说,现在学校提出了两种解决方案:一、继续为小蕾寻找合适的工作。二、退还部分学费。对于李女士的赔偿要求,梅主任认为,根本不可能实现。
省教育厅:办学资质已被取消
整个事件中,蓝领学院到底存不存在违规?记者采访了省教育厅民办教育管理办公室的于处长。他也接到了李女士投诉。他认为,蓝领学院在招生简章中存在误导公众问题。
于处长说。“我们已经约谈了该校校长,蓝领学院在招生简章中的陈述有误导之嫌,比如说,就业定向班是指由企业与学校合作,其中企业出资并选拔人员,学校负责培训,毕业后回到该企业就业。但从李女士的经历来看,显然不是这么回事。”
于处长表示,现在已经取消蓝领学院的办学资质,责令其尽快上交公章。
>教育新闻精选:




















