广州一本上线率17.1% 九成来自示范性高中
参与互动(0)25日,广州市招考办通报称,今年广州市高考上线率再创新高。第一批本科上线率17.1%,取得了重大突破,较去年提高4个百分点;第二批本科A线上线率39.21%,较去年提高3.3个百分点;第二批本科B线上线率59.52%,较去年提高4个百分点;第三批大专A线上线率79.76%;第三批大专B线上线率96.56%。
而在城区的成绩上,新老城区各显风采。越秀、荔湾、天河、番禺、萝岗区第一批本科上线率均超过10%,其中越秀区22.44%,荔湾区19.16%,天河区18.97%,番禺区14.22%,萝岗区12.31%。各区本科上线率稳中有升,部分区增幅明显,其中海珠区较上年提高12.62个百分点,天河区较上年提高11.01个百分点,越秀区较上年提高10.22个百分点。
同时,示范性高中十年耕耘结硕果。全市示范性高中第一批本科上线率达28.19%,上线人数占全市第一批本科上线总人数的90.02%,其中省市属示范性高中继续保持较大优势,华师附中93.81%、执信中学83.12%、广雅中学82.08%、省实验中学78.90%、广大附中66.82%、市二中66.41%、市六中58.02%、铁一中学49.78%;部分区属示范性高中也取得历史性突破,仲元中学59.26%、市七中51.73%、市十六中50.18%、市四十七中46.61%。

制图/黄国栋

制图/黄国栋

填志愿,先摸专业“家底”
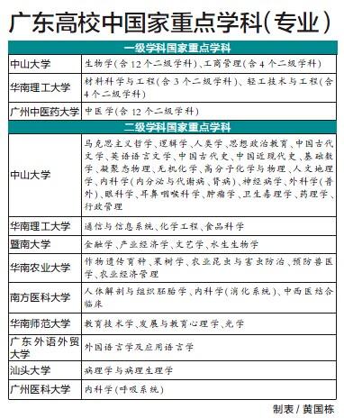
能够培养博士、硕士的专业,实力一般也都比较强
“专业名称看起来大同小异, 而课程安排和就业竞争力却大相径庭” ,不少大学生在与外校朋友交流时都有类似感觉。如何从五花八门的专业名称中找出有竞争力的强专业?
填志愿前, 不妨先摸清学校的办学“家底” 。
“次”学校同样有好专业
不同的学校开办的同一专业,因办学时间长短、师资队伍水平高低、教学科研能力大小、办学条件优劣等差异, 不同高校的同一专业自然有强弱之分。
通常情况下, 办学历史悠久老牌名校开办的传统专业( 新开办的专业或开办历史不久的专业除外) 拥有较多的国家重点学科, 许多专业都能培养博士、硕士,这些专业都属于强专业。然而热门学校,包括老牌名校, 也开办了不少新的热门专业,但它并没有硕士点、博士点,更没有国家重点学科。因此, 在老牌名校中并不是所有专业都是强专业, 也有相对较弱的专业。
另外,并不是所有的好专业都在好学校里,一些被认为“次”
一等的老牌高校,同样拥有一些好专业。一些办学历史悠久、教学科研能力较强的高校,但由于种种原因还未被列入重点建设行列,甚至仍处在第二批本科招生, 其中一些专业有硕士点、博士点,甚至还拥有了国家重点学科, 具备着国家一流教育的条件,这些“次”学校也有强专业。
看专业强弱辨育人能力
对于本科院校来说, 如果一所高等学校所开办的某一专业所依托的学科被确定为国家重点学科, 则这一专业水平就处在国内同类专业的最前列, 这是名副其实的强专业。此外, 能够培养博士、硕士的专业,实力一般也都比较强。
在本科院校,强专业的形成既有办学时间的要求,也有办学水平的要求。仅就办学时间来看,一个本科专业要申请获得硕士学位授予资格,一般规定这个专业至少要有10 届学士学位的本科毕业生,要申请获得博士学位授予权,一般是要求这个专业从第一次招收硕士研究生开始至少经过8 年研究生培养才有资格申请。也就是说,一所本科学校的本科专业至少需要22年,才有资格申请博士点。而申请国家重点学科的学科、专业,要求更加苛刻。可见在高等学校里,拥有国家重点学科的专业才是国内同类专业中的佼佼者。

广州二中4名获奖学生加分上北大
2014 年广东高考加分项锐减,考生几乎拼裸分,可广州市第二中学的4 名理科男生却十分轻松,因为早在去年9 月,他们参加全国性的比赛获奖,从而让北京大学抛出“橄榄枝”。
25 日, 二中高三1 班的林泽辉查完成绩后舒了一口气———超出一本线70 余分, 这样的成绩可以确保这枚小帅哥被北京大学录取。去年9 月,他和同班同学苏嘉俊、高煜一起参加了全国信息学比赛,林泽辉和苏嘉俊与北大签订了达一本线即可录取的协议,而荣获金牌的高煜则被北京大学现场录取。
“一开始并不知道这个比赛能保送至北大, 完全是因为兴趣,这个学科有很多有意思的东西。”苏嘉俊告诉记者。据悉,信息学竞赛课程是二中应元班的特色实验课程之一,近年来助力逾百名优秀学子走进国内外一流大学,其中十余人被清华、北大录取。
另一名优秀而幸运的学生叫温景充,他参加全国高中物理竞赛省级赛区比赛荣获了一等奖,成为今年广州市属高中唯一一名获得“北京大学校长实名推荐” 资格的学生。实际上, 根据获奖规定,他658 分的好成绩已经稳拿北大录取通知书。面对令人羡慕的机会,年轻的男孩十分冷静:“考多少分不重要,高考就是一次普通的考试,如果一直记着自己考了多少分很容易心态失衡。”在他看来,上大学之后一切都会重新开始,“我特别喜欢旅游,热爱自然风光,打算报考地球与空间科学学院。”
谈及平时的学习“妙招”,这4 名优秀的男生有着同样的“武器”———错题集。温景充的错题集和别人不一样, “不仅有自己做错的题,包括一些‘蒙对’的题;以及其他同学经常错的题,甚至老师做错的题,我都会收集起来。”
总结、归类、反思,是4 位优秀男生的学习规律。“我分析了最近几年的高考压轴题,题型平时都会遇到,只是换换数字而已。”数学考了144 分的苏嘉俊告诉记者。
(记者丰西西)
>教育新闻精选:




















