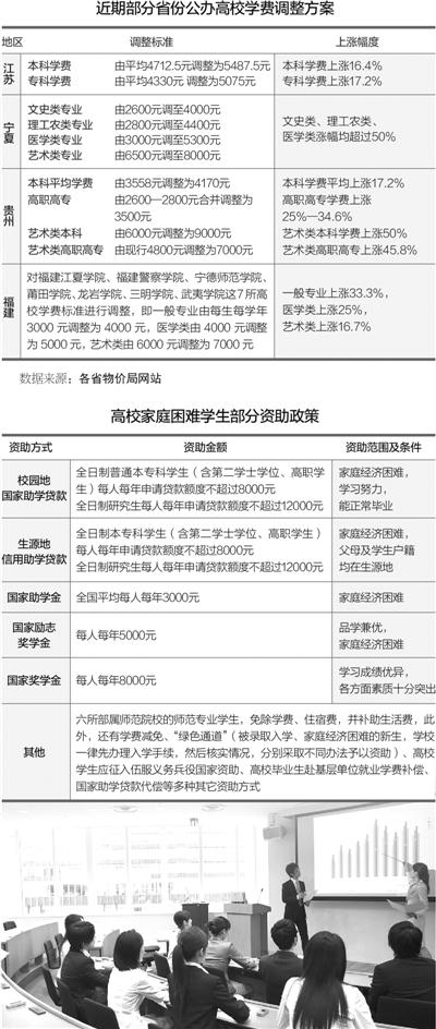
中国6省高校学费调整 宁夏部分学科涨幅超五成
参与互动(0)
制图:蔡华伟
6省高校学费调整,少的涨一成,多的涨五成
学费涨了 求学路通畅吗
高校涨学费了!还未开学,这一消息就引发了社会的高度关注。包括江苏、宁夏、浙江等在内的六省纷纷上调学费,少则涨一成,多则涨五成。上涨最多的是宁夏,文学类、理工农学类、医学类学费涨幅均超50%。
原因
教育培养成本攀升、高校债务负担过重
在宁夏六盘山中学校门口,听到涨学费的消息,一位高三学生家长表示担忧:“我家年收入刚过2万元,供一个大学生,一年下来要1万多元。家人还要生活,确实有压力。”据了解,这所学校的学生主要来自宁夏南部山区9县区的农村,他们的生活状况基本代表了宁夏经济最困难的学生家庭。
“以宁夏固原地区为例,2013年农民人均可支配收入3676.7元,平均学费若涨到5059元,大部分农村家庭难以承受。”曾参加过宁夏高校学费调整听证会的张建梅告诉记者。
从去年开始酝酿涨价的山东省,对今秋入学的新生,也普遍上调收费标准。今年考入中国石油大学(华东)音乐学专业的小张算了一笔账:按去年学费标准,一年6700元,四年要交学费26800元,今年涨价后一年学费变成9200元,四年就要交36800元,整整多出了10000元。
记者了解到,在上个世纪90年代,高校曾普遍上调了学费。以1999年为例,《中国教育统计年鉴》显示,当年普通高校生均交纳学费比1998年上涨了40.3%,到2000年,普通高校生均交纳学费达3550元。此后,全国不少高校收费逐年上升。至2007年5月,国务院发布《关于建立健全普通本科高校高等职业学校和中等职业学校家庭经济困难学生资助政策体系的意见》,要求“除国家另有规定外,今后5年各级各类学校的学费、住宿费标准不得高于2006年秋季相关标准。”这一被喻为“限涨令”的文件,遏制住了高校学费上涨的势头,使得高校学费连续5年未有上涨。
“限涨令”限制的年限是从2007年到2012年。因此,2012年后,多地开始酝酿高校学费上涨。
记者了解到,教育培养成本的节节攀升,是高校对于学费上涨给出的主要理由。自1999年高校扩招以来,在校人数十几年间增长了3到4倍,高校教学科研设施与师资力量也需及时跟进,其中资金投入不可小觑。
以宁夏为例,2013年10月,自治区物价局价格成本调查监审局对宁夏4所高校教育培养成本监审显示,宁夏生均教育培养成本从2005年—2007年的1.51万元,上涨到2010年—2012年的2.026万元,涨幅达34.17%。
“尽管宁夏财政对高校投入从2000年的1.49亿元增加到2012年的17.32亿元,年均增长22.70%,但仍难满足高校发展需要。宁夏高校学费标准,自2000年以来一直没作系统调整,这与高等教育快速发展和财政承受能力不相协调。”宁夏回族自治区教育厅财务处调研员姬建义说。
有分析指出,一些高校债务负担过重,也是高校学费上涨的原因之一。“近年来,学校建新校区,增加教学设备,提高教职工工资,花钱地方太多了,但国家财政拨款又有限。目前,省属高校基本都背着高额贷款甚至债务。”山东一所高校的老师透露。
生均教育培养成本上升、学校其他各项投入增加,都让不少高校支出增加。而从收入角度来看,尽管目前高校收入来源日益多元,但学费依然是高校收入的最主要构成。“一所运行合理的大学,其经费来源应该主要包括政府投入、学费、社会捐助和学校创收”,中国教育科学研究院研究员储朝晖说,“但中国高校的经费来源中,社会捐助和高校创收很少,运转主要靠政府和学费”。
教育部教育发展研究中心主任张力20日在接受人民网强国论坛访谈时也介绍,对于高校的“收”来说,大头是财政拨款,一般而言,尚未上涨的学杂费占高校总收入的1/4,有的一些省份为1/8,上涨之后的学杂费,在高校收入比重约为1/5到1/3。
因此,张力认为,学费上涨带有恢复性,其政策依据可以从教育规划纲要中找到一些答案。纲要中已明确讲到,要完善非义务教育培养成本的分担机制,根据经济发展状况、培养成本和群众承受能力,调整学费标准。
保障
高校财务公开、奖助学政策到位
学费上涨,如果确为必需,公众可以理解,涨后费用是否得到善用,就需要高校交出一本“阳光账”。“得让我们知道,这钱都花在了什么地方。”一位家长的话,代表了很多人的想法。
“让高校晒账本是非常必要的,教育法第二十九条所规定,高校遵照国家有关规定收取费用并公开收费项目。”张力介绍,“高等教育法第六十四条规定,高等学校收取的学费应当按照国家有关规定管理和使用,其他任何组织和个人不得挪用。”张力呼吁,“高校应该按照规范的制度,把这部分资金的用途按照校内财务公开制度切实保障到位,保证学生及其家长的知情权、参与权、监督权,这也是高等学校提高自身公信力的重要举措。”
记者了解到,为规范高校资产,日前教育部公布《高等学校信息公开事项清单》,对高校公开财务、资产、收费等都作出规定,并且对信息发布的制度化、平台与渠道以及第三方督查评估均作出细化。
“高校公开财务信息并不是简单的公开钱花在什么地方,还要公开财务决策程序”,储朝晖解释道,“就是要有专业的人员,对于钱该不该花、花在哪、怎么花进行科学地集体讨论,最终做出决策,让每一分钱都花在该花的地方。”
高校学费上涨,贫困学子怎么办?这也是社会高度关注的话题。
“学费涨了,如果助学贷款、奖学金等措施跟不上,教育不公平就有可能出现。”张力认为,“要让每个孩子都有机会成为有用之材,我们就要通过多种渠道,使贫困学生不因经济困难完不成学业,让他们拥有向上的起点。”
记者了解到,今年7月,财政部、教育部、中国人民银行、银监会联合印发的《关于调整完善国家助学贷款相关政策措施的通知》,决定调整国家助学贷款资助标准并进一步细化分配比例。这意味着,今后在校本科生将享受每年不超过8000元的贷款金额,最高额度较之前提高了2000元。
“只有把这些政策落到实处,才能保证所有孩子都有出彩的机会。”储朝晖建议,“政府对高校的资助,应该更多和学生学业相关。”
对于家庭特别困难的学生,张力建议,“可以考虑参与定向培养,比如国防、重大国家工程等。还可以参加免费师范生计划,毕业后履行一定服务期责任,学生就可以享受学费减免。”
采访中,学者们认为,为了让贫困学子有机会鲤鱼跃龙门,必须坚持在非义务教育阶段培养成本分担机制的前提下,进一步把国家资助体系落实到位。同时,各高校也应根据自己的情况,完善校内各项奖励和资助制度,以帮助贫困学生顺利完成学业。赵婀娜 朱磊 吕晓岚 赵梦姝
>教育新闻精选:




















