15家高尔夫球场将被清查 法律手续具备仍需调整
参与互动(0)
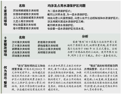
观澜湖等6家球场须退出 沙河高尔夫等9家球场须整改
全国范围内的高尔夫球场整治运动席卷深圳。昨日,记者在深圳采访获悉,深圳市纳入国家清查范围的高尔夫球场共有15家,其中观澜湖等6家球场须“退出”, 沙河高尔夫等9家球场须“整改”。
据了解,今年八月开始,全国掀起一场高尔夫球场整治运动。“国土资源主管部门高尔夫球场清理整治工作措施与工作要求”的资料显示,目前的高尔夫球场被分为取缔、撤销、退出和整改四类。关于每一项的措施要求以及工作要求和时间节点都做了详细的规定。深圳共15家高尔夫球场将被列入清查范围,主要涉及“退出”和“整改”。“退出”和“整改”工作都必须在明年6月30日前完成。
值得一提的是,清查范围内的15家球场并不能理解为整体需要“退出”或“整改”,深圳市《关于高尔夫球场清理整治工作有关精神的传达及工作建议》中所指的“球场”用“球会”来形容应该更好理解,如大部分球会里有大小多个球场,需要“退出”或“整改”的有可能只涉及其中一两个球场。
世界第一大球会观澜湖回应称目前运营正常
“我们会积极配合有关部门的现场调查工作,据实提供有关资料。球会目前的运营一切正常!”昨日,观澜湖球会有关负责人向记者表示。
作为世界第一大球会,深圳观澜湖球场此度被列为“退出”范围。昨日,记者从观澜湖集团获悉,深圳观澜湖是上世纪90年代初兴建并运营的,当年土地、环评、立项手续均是完备的。高尔夫球场用地和环评手续在1993年中已取得,取得土地的性质就是高尔夫球场用地。
深圳观澜湖这次被列入“退出”的主要原因是部分球场地块虽然手续齐全,但属于现在的二级水源保护区内。这次清理政策对“退出”也明确定义为“虽然不符合现行法律法规,但在建设时没有违反饮用水水源保护规定”。所以,观澜湖的情况是当年法律手续具备,但需要按照政策进行调整。 (记者 肖陆军)
>法治新闻精选:




















