揭最高法巡回法庭:法官每两年轮换防卷入利益关系

1月28日,最高人民法院在广东省深圳市召开新闻发布会,最高法新闻发言人孙军工通报了最高法巡回法庭的组建、机构、人员、职能等有关情况。
设巡回法庭缓解最高法压力
据介绍,近年来,最高法受理的案件数量长期处于高位运行,2010年以来每年受理案件均在1万件以上,登记来访六七万件次。
“大量案件涌入最高法,不利于最高法作为最高审判机关发挥其监督指导地方法院工作的职能,不利于维护首都地区和谐稳定,也不利于方便当事人诉讼。”孙军工说。
据悉,党的十八届四中全会决定提出“最高人民法院设立巡回法庭,审理跨行政区域重大行政和民商事案件”后,最高法迅速组织力量就设立巡回法庭进行深入研究,广泛征求意见,形成设立巡回法庭试点方案,并于2014年12月2日中央全面深化改革领导小组第七次全体会议审议通过。
孙军工表示,最高法设立巡回法庭有四大意义:巡回法庭审理跨区域重大行政、民商事案件,有利于保障司法公正,有效监督、指导、支持地方法院依法独立公正行使审判权,推进法律正确实施,维护国家法制统一;方便人民群众就近诉讼,减轻当事人诉累,更加有效地维护群众合法权益;有利于纠纷就地解决,维护首都地区社会和谐稳定;有利于最高法本部集中精力制定司法政策和司法解释,审理对统一法律适用有重大指导意义的案件,强化最高法本部监督指导全国法院审判工作的职能。
经济社会发展决定设置地点
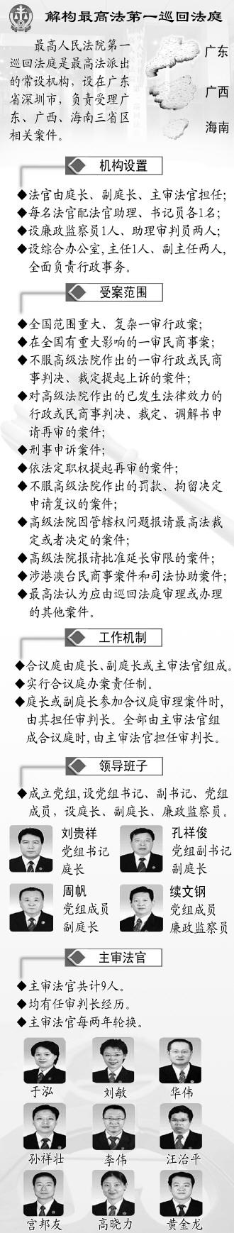
目前,最高法设立了第一、第二巡回法庭。第一巡回法庭设在广东省深圳市,巡回区为广东、广西、海南三地。第二巡回法庭设在辽宁省沈阳市,巡回区为辽宁、吉林、黑龙江三地。
“巡回法庭设置地点的选择与当地的经济社会发展特点和司法审判工作实际密切相关。”孙军工解释说。
第一巡回法庭设立在广东深圳,主要考虑到广东的经济发展速度比较快,案件数量比较多,邻近港澳地区,案件类型多样,设立巡回法庭有助于更好地统一法律适用标准。
第二巡回法庭设立在辽宁沈阳,主要是考虑东北是我国老工业基地,在工业经济结构转型升级的背景下,矛盾纠纷数量较多,希望通过设立第二巡回法庭,促进东北老工业基地的振兴和东北地区的经济社会发展。
孙军工说,未来条件成熟时,根据有关规定和审判工作需要,还可以适时增设巡回法庭。
法官专业涵盖全部受案类型
据介绍,巡回法庭主要由庭长、副庭长、廉政监察员、主审法官、审判辅助人员、综合行政人员组成,实行人员分类管理。每位主审法官配备一名法官助理、一名书记员组成审判团队,分别负责审判、审判辅助和审判事务性工作。
以第一巡回法庭为例,该庭设庭长1名、副庭长两名、廉政监察员1名、主审法官9名、助审员两名、法官助理13名、书记员10名、综合行政人员6名。
孙军工表示,巡回法庭的干部规格高,两个巡回法庭庭长均由现任副部级审判委员会专职委员担任,副庭长由现任民事、行政审判部门正、副职领导担任,其中4人为最高人民法院审判委员会委员。主审法官主要由民事、行政审判业务部门现任的优秀审判长或代理审判长担任。
“巡回法庭是最高法派出机构,按照司法改革要求实行全新的审判机制和管理模式,对于法官司法能力特别是独立办案能力要求非常高。”孙军工说。
据介绍,巡回法庭法官专业结构合理,主审法官来自立案、民商事、刑事、行政、审判监督、执行等各个审判业务部门,专业领域涵盖巡回法庭审理的全部案件类型。
孙军工介绍说,巡回法庭按照“让审理者裁判、由裁判者负责”的原则,实行主审法官、合议庭办案责任制。合议庭审理案件时,由承办案件的主审法官担任审判长。巡回法庭作出的判决、裁定,经合议庭成员签署后,由审判长签发。
设专职廉政监察员倡廉防腐
为加强监督,巡回法庭设专职廉政监察员,负责巡回法庭的日常廉政监督工作。实行办案质量终身负责制和错案责任倒查问责制,完善防止内部人员干扰办案的机制,强化防范司法腐败的机制。
“巡回法庭主审法官由最高法选派,每两年轮换一次,防止与地方形成利益关系。”孙军工指出,巡回法庭受理的案件统一纳入最高人民法院审判信息综合管理平台进行管理,立案信息、审判流程、裁判文书面向当事人和社会公开,接受社会监督。
孙军工说,最高法纪检监察部门负责监督巡回法庭工作,完善网上投诉和举报机制,加强对巡回法庭工作的司法巡查和审务督查,对巡回法庭及其工作人员进行廉政监督。(本报记者 周斌 文/图)
>相关新闻:
>法治新闻精选:





















