张曙光在丁书苗被抓后曾赴美将别墅转至妻名下
参与互动(0)
张曙光

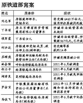
原铁道部窝案

张曙光在美国的豪宅。资料图片
系原铁道部窝案重要涉案人之一,曾任原铁道部运输局长、副总工程师;13起指控中“行贿者”多为民企
■ “原铁道部窝案”追踪
张曙光案指控事实
检方指控,张曙光利用先后担任原铁道部运输局装备部客车处长、装备部副主任和运输局长等便利,涉嫌收受他人贿赂钱款折合人民币共计4755万余元,其中:
●2000年至2011年
多次收受广州中车铁路机车车辆销售租赁公司、广州中车轨道交通装备公司法定代表人杨建宇给予款物共计折合人民币1050万余元。
●2004年至2006年
两次收受青岛四方新诚至卓客车配件公司董事长杨庆凯给予钱款折合人民币共计10万余元。
●2005年至2009年
三次收受苏州市苏城轨道交通设备有限公司法定代表人徐洪发给予钱款共计人民币30万元。
●2007年至2010年
先后两次收受无锡市万里实业发展有限公司法定代表人谈国良给予钱款共计人民币15万元。
●2009年至2010年
先后两次收受中铁电气化局集团有限公司总经理刘志远给予的人民币30万元和3万欧元,共计折合人民币57万余元。
●2007年至2009年
先后三次收受武汉正远铁路电气有限公司法定代表人王建新给予钱款共计人民币1850万元。
●2005年至2009年
三次向今创集团总裁戈建鸣索取钱款共计人民币800万元。
●2005年至2006年
收受中技国际招标公司总经理王康钱款共计折合人民币47万余元。
●2005年
收受青岛亚通达铁路设备有限公司总经理刘越胜给予的钱款人民币10万元。
●2009年
收受北京博得交通设备有限公司法定代表人陈丙玉钱款人民币500万元。
●2009年至2010年
先后多次收受中国铁建电气化局集团有限公司董事长薛之桂和总经理郑斌给予钱款共计折合人民币57万余元。
●2010年
收受吉林省金豆实业集团有限公司法定代表人金明南给予的钱款人民币200万元。
●2010年至2011年
先后两次收受双双集团有限公司法定代表人陈晓美给予钱款共计折合人民币129万余元。
新京报记者 张玉学
■ 张曙光简介
张曙光,1956年12月出生,1982年毕业于兰州交通大学车辆专业,教授级高工。先后在上海、沈阳、北京铁路局、京津城际铁路公司、高速铁路公司筹备组和铁道部运输局等单位任职,曾任铁道部副总工程师兼运输局局长,客运专线(高速铁路)副总设计师,多所大学兼职教授,铁路专业技术带头人,享受国务院特殊津贴。
2011年2月28日,张曙光被停职审查。
新京报讯 (记者张玉学)近日,北京市二中院已受理原铁道部运输局局长、副总工程师张曙光一案。
检方指控,张曙光在13起受贿事实中,共获赃款折合人民币4755万余元。
起诉书显示,现年57岁的张曙光涉案时间跨度从2000年至2011年,共涉及13起受贿指控,其中最低的一笔受贿额为人民币3万元和1万美元,共折合人民币10万余元;最高的一笔受贿金额,则高达人民币1850万元,而行贿者多是民营企业。
据了解,在高铁“大跃进”过程中,张曙光利用职务便利,把许多高铁项目交给多家私企,使这些企业从中获取高额利润,张本人则从中收受巨额贿赂,而所有的利益最终都通过高铁的天价采购得以掩盖。案发后,大部分受贿款物已被追缴。
检方认为,张曙光利用职务上的便利,索取他人财物或非法收受他人财物、为他人谋取利益,数额特别巨大,情节特别严重,应以受贿罪追究其刑责。
■ 人物
从“高铁第一人”到“铁路大贪”
张曙光从任原铁道部客车处长收到“第一桶贿金”后,涉嫌受贿时间长达13年;其间曾任高铁技术引进首席谈判代表
现年57岁的张曙光,在原铁道部可谓炙手可热的人物。在大规模建设高铁过程中,张曙光被称为领军人物,曾在中国高铁技术引进谈判中,担任首席谈判代表,有“高铁第一人”之称。
“吃定”一企业
10余年进账1050万元
据财新《新世纪》报道,1982年,张曙光大学毕业后,被分配至上海铁路局蚌埠分局蚌埠车辆段工作,用了近10年升至蚌埠车辆段副段长,后又被调至原铁道部机车车辆局验收室任工程师。
1998年,张曙光升任原铁道部运输局装备部客车处处长,负责审批地方铁路局的客车更新计划和进京、进沪的列车时刻。
起诉书显示,张曙光受贿的“第一桶金”,就发生在他任职客车处处长职务时。
2000年12月,民企广州中车铁路机车车辆销售租赁有限公司的“蓝箭”电动车组在广深线区间运行,成为当时国内时速最高的铁路旅客列车。张曙光就开始和该公司老板杨建宇“合作”。在此后十余年间,张曙光职务不断升迁,但始终没忘记关照“蓝箭”,并多次收受杨建宇给予的款物共计折合人民币1050万余元。
技术落后的“蓝箭”动车组,直到去年才退役。
张曙光对“蓝箭”的关照,成了他接受贿赂时间跨度最长的一起受贿事实。2011年2月28日,张曙光接受调查。而就在此前几天,张曙光还在收杨建宇给的钱。
天价采购“提成”
3次收取供货商1850万
原铁道部窝案事发后,有媒体曝出了高铁天价采购:动车的一个自动洗面器7.2万元,一个大理石洗面台2.6万元,一个感应水阀1.28万元,一个卫生间纸巾盒1125元……
这些昂贵的高铁配件背后,是北京、青岛、常州、无锡、上海等地的一批高铁供货商。其中一些供货商,出现在向张曙光行贿企业名单上。检方对张曙光指控的最大一起受贿金额是1850万元,行贿者是这些供货商之一的武汉正远铁路电气有限公司法定代表人王建新。该企业是一家从事列车装备制造的民营企业,年销售收入5亿元,老板王建新出身于铁路世家。
“火箭式”提拔
1年3升迁成刘志军心腹
1997年,张曙光和刘志军相识。次年,张曙光调到客车处,两人关系更加密切了。
财新《新世纪》报道,2001年,身为客车处长的张曙光因涉嫌利用车辆采购权,擅自决定采购乡镇企业产品,受到原铁道部纪检部门审查。但因“查无对证”,审查不了了之。但张曙光因此被以“下去锻炼”、“离招投标远点”为名,调任沈阳铁路局局长助理。对这个决定,时任原铁道部副部长的刘志军还颇有意见。
2003年3月,刘志军任铁道部长,张曙光的升迁之路就此打开。
同年4月,张曙光从沈阳铁路局调任北京铁路局任副局长。不到半年,调回铁道部出任装备部副部长兼高速办副主任,负责高铁技术引进。2004年,出任原铁道部副总工程师兼运输局局长。
刘志军之所以赏识张曙光,是因为张能很好地贯彻执行刘的想法和命令。刘志军所犯下的两起滥用职权犯罪,也是交派张曙光具体落实,终使女商人丁书苗无偿占有数亿元非法利益。
原铁道部“裸官”
在美拥有2793平米豪宅
因妻子王兴很早就带着孩子移居美国,并在美国买房、开公司,所以,张曙光在原铁道部素有“裸官”之称。
2002年底,王兴和张曙光联名,以近86万美元,在美国中产阶级和高收入阶层聚集的沃尔纳特市(Walnut),购买了一栋占地约合2793平方米的豪宅。
据媒体报道,2011年1月中旬,山西女商人丁书苗被抓不久,张曙光便赶至美国,将原本由他和王兴共有的别墅,全部转入王兴个人名下。王兴则在同一时间,关闭了她在工业市(city of industry)、已租用10多年的一幢高档写字楼办公室。
>国内新闻精选:




















