芦山灾后重建税收政策明确 损失严重企业免征所得税

中新网10月23日电 据财政部网站消息,财政部、海关总署、国家税务总局日前联合发布通知,明确支持芦山地震灾后恢复重建有关税收政策问题。《通知》指出,对受灾地区损失严重的企业,免征企业所得税。
《通知》明确,自2013年4月20日起,对受灾地区个人接受捐赠的款项、取得的各级人民政府发放的救灾款项,以及参与抗震救灾的一线人员,按照地方各级人民政府及其部门规定标准取得的与抗震救灾有关的补贴收入,免征个人所得税。
此外,《通知》还指出,对受灾居民购买安居房,免征契税;对在地震中损毁的应缴而未缴契税的居民住房,不再征收契税。对因地震住房倒塌的农民重建住房占用耕地的,在规定标准内的部分免征耕地占用税。
《通知》全文如下:
关于支持芦山地震灾后恢复重建有关税收政策问题的通知
各省、自治区、直辖市、计划单列市财政厅(局)、国家税务局、地方税务局,新疆生产建设兵团财务局,广东分署、各直属海关:
为支持和帮助芦山地震受灾地区积极开展生产自救,重建家园,鼓励和引导社会各方面力量参与灾后恢复重建工作,使地震灾区基本生产生活条件和经济社会发展全面恢复并超过灾前水平,根据《国务院关于支持芦山地震灾后恢复重建政策措施的意见》(国发〔2013〕28号)的有关规定,现就支持芦山地震灾后恢复重建有关税收政策问题通知如下:
一、关于减轻企业税收负担的税收政策
1.对受灾地区损失严重的企业,免征企业所得税。
2.自2013年4月20日起,对受灾地区企业通过公益性社会团体、县级以上人民政府及其部门取得的抗震救灾和灾后恢复重建款项和物资,以及税收法律、法规规定和国务院批准的减免税金及附加收入,免征企业所得税。
3.自2013年4月20日至2017年12月31日,对受灾地区农村信用社免征企业所得税。
4.自2013年4月20日起,对受灾地区企业、单位或支援受灾地区重建的企业、单位,在3年内进口国内不能满足供应并直接用于灾后恢复重建的大宗物资、设备等,给予进口税收优惠。
各省、自治区、直辖市、计划单列市人民政府或国务院有关部门负责将所在地企业或归口管理的单位提交的直接用于灾后恢复重建的进口国内不能满足供应的物资减免税申请汇总后报财政部,由财政部会同海关总署、国家税务总局等部门审核提出处理意见,报请国务院批准后执行。
二、关于减轻个人税收负担的税收政策
自2013年4月20日起,对受灾地区个人接受捐赠的款项、取得的各级人民政府发放的救灾款项,以及参与抗震救灾的一线人员,按照地方各级人民政府及其部门规定标准取得的与抗震救灾有关的补贴收入,免征个人所得税。
三、关于支持基础设施、房屋建筑物等恢复重建的税收政策
1.对政府为受灾居民组织建设的安居房建设用地,免征城镇土地使用税,转让时免征土地增值税。
2.对因地震住房倒塌的农民重建住房占用耕地的,在规定标准内的部分免征耕地占用税。
3.由政府组织建设的安居房,对所签订的建筑工程勘察设计合同、建筑安装工程承包合同、产权转移书据、房屋租赁合同,免征印花税。
4.对受灾居民购买安居房,免征契税;对在地震中损毁的应缴而未缴契税的居民住房,不再征收契税。
5. 经省级人民政府批准,对经有关部门鉴定的因灾损毁的房产、土地,免征2013至2015年度的房产税、城镇土地使用税。对经批准免税的纳税人已缴税款可以从以后年度的应缴税款中抵扣。
本通知所称安居房,按照国务院有关部门确定的标准执行。所称毁损的居民住房,是指经县级以上(含县级)人民政府房屋主管部门出具证明,在地震中倒塌或遭受严重破坏而不能居住的居民住房。
四、关于鼓励社会各界支持抗震救灾和灾后恢复重建的税收政策
1.自2013年4月20日起,对单位和个体经营者将自产、委托加工或购买的货物,通过公益性社会团体、县级以上人民政府及其部门捐赠给受灾地区的,免征增值税、城市维护建设税及教育费附加。
2.自2013年4月20日起,对企业、个人通过公益性社会团体、县级以上人民政府及其部门向受灾地区的捐赠,允许在当年企业所得税前和当年个人所得税前全额扣除。
3.对财产所有人将财产(物品)直接捐赠或通过公益性社会团体、县级以上人民政府及其部门捐赠给受灾地区或受灾居民所书立的产权转移书据,免征印花税。
4.对专项用于抗震救灾和灾后恢复重建、能够提供由县级以上(含县级)人民政府或其授权单位出具的抗震救灾证明的新购特种车辆,免征车辆购置税。符合免税条件但已经征税的特种车辆,退还已征税款。
新购特种车辆是指2013年4月20日至2015年12月31日期间购买的警车、消防车、救护车、工程救险车,且车辆的所有者是受灾地区单位和个人。
五、关于促进就业的税收政策
1.受灾地区的商贸企业、服务型企业(除广告业、房屋中介、典当、桑拿、按摩、氧吧外)、劳动就业服务企业中的加工型企业和街道社区具有加工性质的小型企业实体在新增加的就业岗位中,招用当地因地震灾害失去工作的人员,与其签订1年以上期限劳动合同并依法缴纳社会保险费的,经县级人力资源和社会保障部门认定,按实际招用人数和实际工作时间予以定额依次扣减增值税、营业税、城市维护建设税、教育费附加和企业所得税。
定额标准为每人每年4000元,可上下浮动20%,由四川省人民政府根据当地实际情况具体确定。
按上述标准计算的税收抵扣额应在企业当年实际应缴纳的增值税、营业税、城市维护建设税、教育费附加和企业所得税税额中扣减,当年扣减不足的,不得结转下年使用。
2.受灾地区因地震灾害失去工作后从事个体经营(除建筑业、娱乐业以及销售不动产、转让土地使用权、广告业、房屋中介、桑拿、按摩、网吧、氧吧外)的人员,以及因地震灾害损失严重的个体工商户,按每户每年8000元为限额依次扣减其当年实际应缴纳的增值税、营业税、城市维护建设税、教育费附加和个人所得税。
纳税人年度应缴纳税款小于上述扣减限额的,以其实际缴纳的税款为限;大于上述扣减限额的,应以上述扣减限额为限。
六、关于税收政策的适用范围
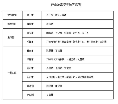
本通知所称“受灾地区”是指《四川芦山“4·20”强烈地震灾害评估报告》明确的极重灾区、重灾区和一般灾区。具体受灾地区范围见附件。
七、关于税收政策的执行期限
以上税收政策,凡未注明具体期限的,一律执行至2015年12月31日。
各地财政、税务部门和各直属海关要加强领导、周密部署,把大力支持灾后恢复重建工作作为当前的一项重要任务,贯彻落实好相关税收优惠政策。同时,要密切关注税收政策的执行情况,对发现的问题及时逐级向财政部、海关总署、国家税务总局反映。
财政部 海关总署 国家税务总局
2013年9月30日
>国内新闻精选:





















