南宁严惩公职人员失信行为 严重者2年内不得晋升

参与互动(0)
中共南宁市委组织部、南宁市人力资源和社会保障局、南宁市信用体系建设工作领导小组办公室3月21日举行新闻发布会,向社会公布《南宁市机关事业单位及国有企业失信人员从业惩戒规定(试行)》的相关举措。南宁市公职人员一旦有失信行为,严重者2年内不得晋升调动,不得参加专业技术职称评定。
《南宁市机关事业单位及国有企业失信人员从业惩戒规定(试行)》自3月19日起施行,主要适用于对南宁市本级、各县区(开发区)机关事业单位及国有企业在考录、聘用、调动、职称评定、年度考核、军转安置等活动中涉及人员失信行为的认定、惩戒和管理。
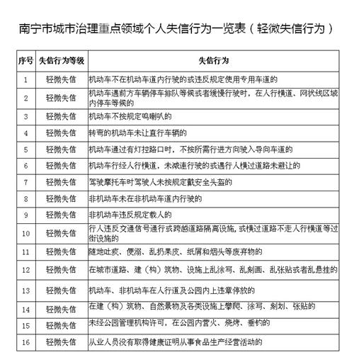
《规定》中的失信行为目前主要针对城市治理重点领域的个人失信行为,分为轻微、较重、严重三个等次,共40种失信行为,都是在日常生活中易发、多发的,且严重影响市民正常生活秩序,甚至危及群众的生命财产安全的行为,如机动车逆行、非机动车闯红灯,行人不走斑马线等。其中,严重失信行为10种、较重失信行为14种、轻微失信行为16种。轻微失信行为每条计1分、较重失信行为每条计3分,严重失信行为每条计6分。
严重失信行为主要包括驾驶机动车超过规定时速50%以上,造成交通事故后逃逸,未取得机动车驾驶证驾驶机动车,饮酒或醉酒后驾驶机动车等10项。较重失信行为包括机动车、非机动车违反道路交通信号灯通行,未取得营业执照擅自从事经营活动等14项。轻微失信行为包括机动车行经人行横道,未减速行驶的或遇行人横过道路未避让,在城市道路、建(构)筑物、设施上乱涂写、乱刻画、乱张贴或者乱悬挂等16项。
对1年内发生失信行为累计达到6分及以上失信人员,惩戒措施包括:当年年度考核不得评为称职(合格)及以上等次,2年内不得申请交流调动、不得晋升职务(岗位)、不予推荐参加专业技术职称评审。此外,取消报考南宁市公务员、选调生资格,取消报名应聘南宁事业单位、国有企业、机关事业单位利用财政资金聘用外聘人员等资格,取消报名应聘南宁市取消报名应聘南宁市大学生村官、特岗教师、“三支一扶”、“西部计划”等“服务基层项目”人员资格,不得从市外调入南宁市机关事业单位及国有企业工作;参加公务员(选调生)事业单位公开录用考试列入考察对象的,考察结果确定为不合格,不予录用;列入南宁市年度军转安置计划的军队干部,作退档处理等。
对1年内发生失信行为累计达到3分及以上未达到6分的失信人员,惩戒措施包括:当年年度考核不得评为优秀等次,1年内不得晋升职务(岗位)、不得申请交流调动、不予推荐参加专业技术职称评审。
南宁市信用办主任贲国昌表示,随着《惩戒暂行规定》的出台,紧接着有执法权的部门也将出台相应措施。《规定》施行前发生的失信行为不计入认定范围。个人失信行为由南宁市信用体系建设管理机构认定,数据来源于南宁市57家政府机关、司法机关、行使公共管理职能的部门在日常行政执法、行政监管等过程中所形成的执法记录,是具有法律效力的文书。公众可登陆南宁现代信用网进行查询。南宁市信用体系建设管理机构将根据情况适时调整失信行为的具体种类。
南宁市委组织部副部长、市人社局党组书记、局长梁平江表示,此次南宁市以机关事业单位和国有企业为切入点,在全区率先探索对失信人员在机关事业单位和国有企业的从业实施惩戒,是南宁市全面深化改革,逐步推动全市社会信用体系建设迈出的关键性一步。下一步南宁市人社局还将陆续出台一系列行业失信惩戒规定,分阶段、有重点地推进全市各行各业失信惩戒体系建设。(张红璐、农健)
>国内新闻精选:




















