厦门市试行“大城管” 数字城管或成第二个110
参与互动(0)


市容环卫、城管执法、园林绿化、市政养护、数字化监督……这些涉及城市管理方方面面的问题全部纳入厦门“大城管”范畴,在“大城管”的格局中,城市管理的空白、死角、盲区将得到彻底解决。
大城管,也就是城市综合管理。去年,厦门被福建省列为开展城市综合管理试点的城市之一。今年4月,随着市政府下发《厦门市城市综合管理试点实施方案》(厦府〔2014〕78号),我市城市综合管理试点工作正式启动。
【职责】
“大城管”由市长挂帅
市政府“78号文件”的出台,正式吹响了我市“大城管”的号角。根据实施方案,我市“大城管”的目标是围绕市委、市政府实施《美丽厦门战略规划》重大决策部署,以破解城市管理重点、难点问题和市民关注的热点问题为导向,创新城市管理体制机制,优化整合城市管理资源,构建管理、执法与服务“三位一体”的城市综合管理模式,打造人民满意的城市综合管理品牌。
为此,我市成立了由市长任主任,常务副市长为常务副主任,市政府副秘书长、市执法局局长为副主任,市直34个相关部门、6个行政区负责人为成员的市城市综合管理委员会,负责统筹协调处理城市综合管理的重要事项,制定城市综合管理总体规划和实施细则,组织开展城市综合管理考核考评。
【要求】
用三年查处12项顽疾
城管委的成立,进一步明确了相关职能部门城市综合管理职责。对于涉及多头管理的城市管理事项,明确牵头单位,谁牵头谁主责;对于涉及无人管理的城市管理事项,明确管理部门;对于涉及职责交叉、责任不清的城市管理事项,归口管理单位,谁许可谁管理。
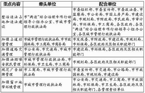
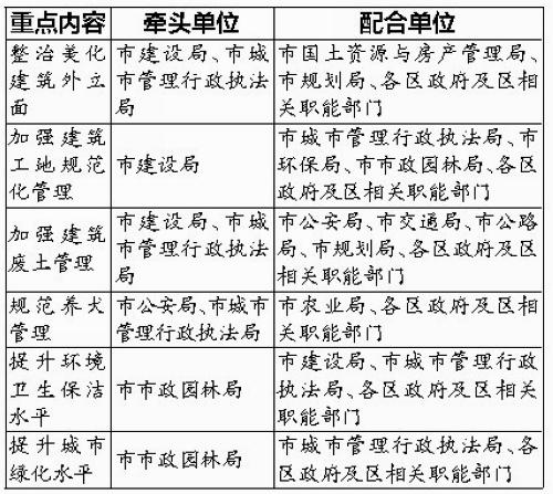
根据市政府“78号文件”要求,我市将力争用3年时间,大力查处违法占地和违法建设(简称“两违)、占道经营、占道停车、违章设置户外广告、建筑渣土撒漏乱倒等城市综合管理12个方面的顽疾,提升城市运行秩序和市容市貌。为此,市城管办、市执法局牵头开展了针对这12项城市管理顽疾的综合整治行动,成效明显。
在“两违”综合治理专项行动中,我市走在全省前列。截至8月20日,全市已拆除“两违”建筑面积268万平方米,腾出非法占地面积355万平方米,完成省政府下达任务指标数76.7%,新增“两违”得到有效遏制,历史存量逐步削减。
下一步,我市还将围绕占道停车、建筑渣土撒漏乱倒等,开展专项综合整治。
【亮点】
数字城管或成第二个“110”
路边的行道树倒了、马路上的窨井盖丢了……一旦城市管理出现问题,该找谁呢?在“大城管”格局里,依托数字城管系统平台,一种网格化、精细化的管理模式正在编织起一张无死角、无盲区的大网。
我市的数字城管平台将结合正在推进的“智慧厦门”,充分利用各部门已有的或正在建设的服务平台和监管平台,扩展管理内涵,逐步搭建覆盖建设、交通、综治、应急指挥、安全生产、环境保护和社会服务等各方面的综合型城市管理平台,形成全市城市综合管理数字化“一张图”。
在我市的“大城管”格局里,数字城管网络体系还将延伸覆盖到全市各个区、各个镇街,实现城市管理的动态化、实时化和全覆盖,在重点区域、窗口地带设立监控探头,然后逐步扩大范围,把数字化指挥中心打造成为“千里眼”、“顺风耳”。
目前我市正在加紧建设数字城管平台,已完成《厦门市人民政府关于加快推进数字化城管系统建设的工作方案》(代拟稿)。今后,我市的数字城管有望成为市民身边的第二个“110”。
【执行】
组建网格巡查组
在我市的“大城管”格局中,还将实施网格化、精细化管理,构建市、区、街镇、村居四级城市综合管理网格。
对每一级网格定人、定岗、定责,上级网格负责对下一级网格的管理监督并承担领导责任;在街镇、村居网格内,整合城市管理与行政执法、国土、建设、公安、街道、社区等相关部门和单位的力量,组建网格巡查监管组,实施“扁平化”管理,真正把责任落实到位。每个网格既有城市管理人员,又有其他部门执法队伍,还有街道、社区的工作人员,做到人员明确、责任明确、管理范围明确,每一个网格还要在醒目位置公示,便于接受社会监督。
对于城市管理职责履行不到位的,还要严格按网格化管理实行责任倒查,追究责任到镇街、到部门、到具体责任人。
通过网格化管理体系,建立“横向到边、纵向到底、全面覆盖、无缝对接”的城市综合管理长效机制,努力实现城市管理由“被动向主动”、由“粗放向精细”、由“模糊向清晰”的转变,提高城市综合管理的精细化管理水平。
本报记者 吴晓菁 制图/王晓峰
>国内新闻精选:




















