
广州全市85%以上的地质灾害与人为活动密切相关。昨天是中国首个防震减灾日,广州市国土房管局发布的《广州市2009年度地质灾害防治方案》(以下简称《方案》)透露,截至2009年2月底,全市已发现并记录在册的地质灾害隐患点共有677处,威胁到4269户19991人的安全,其中威胁100人以上生命财产安全的重要隐患点有36处。
去年地陷猛增750%
去年,广州遭受历史罕见的低温雨雪冰冻和强台风强降雨等严重自然灾害,地质灾害发生宗数大幅飙升。根据《方案》,全市去年共发生各类地质灾害1270宗,其中881宗属危险性和危害性小、对群众生命财产安全影响不大的微型崩塌、滑坡灾害。规模较大的有389宗,共造成1人死亡,20间房屋倒塌,为避险转移安置的群众达1308人次,直接经济损失1530.15万元。
《方案》特别强调,崩塌是广州市突发地质灾害的主要灾种,但地面塌陷发生几率大幅提高。在389宗规模较大的地质灾害中,崩塌360宗,占总量的92.5%,地面塌陷17宗,占4.4%。地面塌陷所占比例虽然不高,但相比2007年的2宗足足增长了750%。
去年,广州有375宗地质灾害发生在汛期即4—9月,占总量的96.4%。其它时段发灾14宗,虽然仅占3.6%,但是灾种以隐蔽性、突发性强,危险性、危害性大的地面塌陷为主。
广州市国土房管局的数据还显示,在全市十区两市中,仅从化市、南沙区和萝岗区就发生地灾331宗,占全市的86.6%,是地质灾害多发地区。广州市国土房管局指出:“全市地面塌陷地质灾害主要分布在荔湾区、白云区等老城区。尽管发灾数量相对较少,但由于老城区人口、建筑物和地下管线密集,重要设施多,一旦发生地面塌陷,潜在危害性巨大,必须引起高度重视。”
《方案》称,广州市多雨的气候背景、活动的断裂构造、广布的淤泥质地层等自然条件是地质灾害发育的客观因素,但人为活动已成为孕灾环境中越来越重要的因素,全市85%以上的地质灾害与人为活动密切相关。
地质灾害发生呈上升趋势
亚运场馆、亚运城及相关配套设施等亚运工程建设,机场、港口、地铁、高快速道路等重大基础设施建设,现代产业体系相关的物流、商贸、会展等重大产业项目启动……今年广州市城市建设将掀起新的高潮。
对此,《方案》提出,当前和今后一段时期,广州地质灾害发生仍将保持上升趋势,防治工作将面临严峻的挑战。今年1—2月份,全市已发生5宗由工程建设活动引发的地面塌陷。
地铁工程发现32处地陷隐患
根据《方案》,截至2009年2月底,全市已发现并记录在册的地质灾害隐患点共有677处,其中从化市有226处、南沙区有112处。677处隐患点威胁到4269户19991人的安全,其中威胁100人以上生命财产安全的重要隐患点有36处。
《方案》公布了广州市重要地质灾害隐患点。崩塌、滑坡重点防治区主要集中在从化市和增城市,其中从化有11个点,增城有8个点,其中威胁人数最多的隐患点位于增城派潭镇灵山地区,其地面塌陷隐患威胁到950人安全,高滩地区的地面塌陷隐患威胁到920人安全。除郊区外,越秀、荔湾等老城区也有地面塌陷、沉降重点防治隐患点,如之前发生过地面塌陷的荔湾区大坦沙岛,现在仍然威胁到300人的安全。
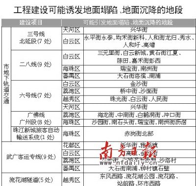
《方案》提出,根据广州市地质环境条件,结合本年度大型工程开工建设情况,预测可能因工程施工引发地面塌陷、沉降的地段有46处,需重点加以防范。其中包括地铁三号线北延段、六号线、二八线、广佛线广州段,珠江新城旅客自动输送系统,武广客运专线地下隧道施工段,下穿流花湖隧道工程。而市地下轨道交通项目就有32处地质灾害隐患。
对此,广州市国土房管局强调:禁止在地质灾害危险区审批新建住宅以及爆破、削坡和从事其它可能引发地质灾害的活动;防止山区城镇建设、农村建房和山体过度开发引发地质灾害。同时,加强对各类工程建设和矿产资源以及地下水开发利用项目等可能引发地质灾害活动的监管,加大查处地质灾害违法行为的力度,从源头上控制和减少人为活动因素引发的地质灾害。
链接
今年地质灾害重点防治区
崩塌、滑坡重点防治区:主要包括越秀区登峰街,天河区龙洞街,白云区太和镇、钟落潭镇,黄埔区黄埔街、红山街、穗东街,花都区新华街、梯面镇、雅瑶镇、狮岭镇、赤坭镇、花山镇,番禺区南村镇、石楼镇、大岗镇,萝岗区联合街、萝岗街、九龙镇,南沙区南沙街、黄阁镇、龙穴岛,从化市良口镇、吕田镇、鳌头镇,增城市增江街、派潭镇;白云山风景区,帽峰山风景区,王子山森林公园,从化流溪河、大岭山林场;广深沿江、广河、广明、东新、增从、大广等高速公路广州段沿线边坡。
地面塌陷、沉降重点防治区:越秀区人民街,海珠区瑞宝街、南洲街,荔湾区桥中街、南源街、昌华街、海龙街、石围塘街,天河区兴华街,白云区金沙街、三元里街、黄石街、石井街、嘉禾街、均禾街、京溪街、同和街、江高镇、人和镇,花都区新华镇、雅瑶镇、花东镇、赤坭镇、炭步镇,番禺区钟村镇,南沙区南沙街、万顷沙镇,从化市良口镇石岭村,增城市派潭镇高滩及灵山片区。(记者/郑佳欣实习生/钟英)

Copyright ©1999-2026 chinanews.com. All Rights Reserved