近半数城市限购未取消 专家:一线城市迟早撑不住
参与互动(0)【导读】多地取消限购成了政府出手救市“信号灯”,但在“去库存化”的大潮下,这股政策的暖风并没有吹向一线城市。“按兵不动”的这些城市,底气何在?或者说是在等待时间?
央广网财经7月29日消息 (记者吉媛媛)限购令这一房地产销售头上的“金库咒”正慢慢被摘除。6月27日,呼和浩特首先宣布放开房屋限购政策,拉开各地取消限购的大幕。紧接着,济南、长春、成都、海口等城市也相继跟进。
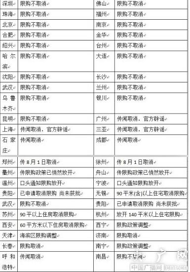
据央广网财经统计,在46个限购城市中,明确还未取消限购的有22个,对限购政策作出调整的有8个,传闻已放开或将放开限购的有10个,全面放开限购的5个。近半数城市表现淡定,仍然“按兵不动”,政策坚挺。

北上广明确楼市限购不放松
在楼市“去库存化”的大潮下,这股政策的暖风并没有吹向一线城市。北京、上海、广州都已经有明确的官方层面的表态,否认将出台松绑限购的政策。
上海易居房地产研究院副院长杨红旭对央广网财经记者表示,一线城市土地资源和房屋供应量的矛盾没有得到解决,同时,还可能受到住建部的内部指导意见的约束,年内放开限购的可能性不大。
但是,杨红旭坦言,一线城市放开限购是大势所趋,他预计一线城市明年有放松限购甚至放开限购的可能。他说:“国家倡导让市场在资源配置中起主导作用,未来的房地产调控手段正由限购限贷转向市场调控、税收调控等手段。从近期情况来看,很多二三线城市在陆续放开,一线城市也会最终放开。”
业内人士认为,多地为刺激房地产市场回暖而采取的取消或放松限购,与地方政府对房地产的依赖有关。成交量的下跌,打击了房企的拿地热情,进而影响地方政府的财政收入。
尽管如此,一线城市并没有因此而“低头”。央广网财经统计了上半年四大一线城市的土地收入情况,其中,北京土地出让收益仍然呈现强劲增长势头,上半年已达173.6亿元,只占上半年财政收入不到8%,并已完成了今年全年预算总额的128%。
北京市财政局副局长、新闻发言人韩杰表示,土地收入的增加并非意味着北京依靠“土地财政”,北京的土地资源稀缺,政府不可能把土地财政作为可持续发展的来源。
杨红旭表示,一线城市土地收入占财政收入的比重偏低,而且工业、服务业发达,财政收入不依赖土地的说法有一定的道理。
然而,资深房地产专家韩世同却不认同,他认为:“北京、上海卖地收入都过千亿,楼市成交不理想必然会影响土地的出让。一线城市去年土地出让情况理想,财政收入没有收到太大的威胁,但随着时间的延续,迟早会撑不住的。”
多个城市仍在“死撑”
众多二、三城市在住建部“千方百计去库存”的号召中放松了限购,江苏常州甚至在党报头条呼吁市民买房。但是,石家庄、大连、哈尔滨、佛山、兰州、银川、合肥、太原、青岛、南京等省会城市和经济发达城市仍然“按兵不动”。
杨红旭认为,这些城市是否放开限购取决于当地官员的态度,有的官员积极主动,愿意承受舆论的压力,有的官员则胆小怕事,不愿意承受舆论和上级部门的压力。此外,不同城市之间房价涨跌幅度不一,合肥、南京等城市的房价比较强势,因此不愿意放得太快。
韩世同则认为,目前二三线城市已经具备了放开限购的条件,应该把握时机,否则就会像呼和浩特一样,即使全面放开限购,也没法刺激成交量的上涨。
据《南方都市报》报道,中原地产抽样调查13个典型城市,具体涉及天津、成都、杭州、长春、苏州、武汉、南昌、厦门、济南、福州、无锡、宁波及南宁。结果发现短期内效果不显著,成交量出现反弹的仅有杭州萧山、济南及成都。
韩世同分析称,放开限购效果有限的主要原因是限贷的因素依然存在。
“现在银行把款项发放给开发商收益更高,年息15%都有人抢着要,但是贷给购房者,利息只有7%到8%,开发商两三年就能还回来了,购房者要等二三十年才能还清,你说银行原因贷给谁呢?”
企业销售惨淡 以价跑量
与政府淡定的姿态不同,房企在一线城市高价拿地,如今又面临一线城市库存量增高、房价走低、银行放贷态度暧昧的消极因素,陷入尴尬的境地。
库存方面,北京、上海的库存量都创多月的新高,广州今年的最高库存甚至曾超10万套,而深圳已有多月新建住宅库存去化周期超过10个月警戒线。
从房价统计数据看,6月,上海、广州、深圳的新房价格都出现了环比的下跌,只有北京新建住宅环比上涨0.1%,四大城市二手房价格更是环比全面下跌,北京跌1.3%创新高。
除此以外,房企在一线城市还面临了银行放贷偏紧的压力。据《东方早报》报道,在多个城市暗地松绑限购后,银行的限贷放松也悄然展开,而商业银行更乐于为二、三线城市放松房贷。
为此,房企纷纷打出“促销牌”,力求以价换量。比如,珠江地产在北京的楼盘就曾推出了“全盘无首付”、“降价险”等促销活动。位于通州的首开香溪郡项目推出“0元抢房行动”、半年“0月供”、甚“0首付”等优惠。通州马驹桥的国风美仑现房93折出售、2万元抵6万元。东亚推出“全民营销、百二佣金”活动。
韩世同表示,在房价出现下行的初级阶段适当放开限购,能促进成交量,能达到经济微刺激的效果。同时,在这个阶段,投资性购房即便入市,也在少数,房价会出现反弹,但不会疯涨。
韩世同预测,目前一线城市已经进入房价下行的初始阶段,下半年放松限购的做法还会继续出现,金融信贷方面必须要做出调整,否则个人房贷受限制,房地产的成交就难以大规模恢复。
结语:如果全面放开限购是大势所趋,撑得太久不符合政府、企业、购房者三方的利益,用市场之手来调控楼市才能促进房地产的健康发展。
>房产新闻精选:




















