长沙134家房企被提示或警示 万达、卓越“榜”上有名

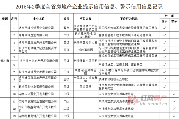
(部分2015年2季度湖南省房地产企业提示信用信息、警示信用信息。)
依据《湖南省房地产行业信用信息管理办法》(湘建房〔2011〕196号)、《湖南省住房和城乡建设厅关于进一步加强全省房地产市场提示、警示信用信息有关工作的通知》(湘建房〔2014〕11号)相关规定,经各市州及有关单位核查并上报,日前,湖南省房地产行业信用信息领导小组公布了2015年2季度湖南省房地产企业提示信用信息、警示信用信息。记者发现,包括湖南世坤投资置业有限公司、湖南中锴置业有限公司、长沙市卓越置业发展有限公司等长沙市(含浏阳)134家房企因不良行为被点名“提示”或“警示”。
在湖南省房地产行业信用信息领导小组公布的这份名单中,湖南省各市州共计有430家房企被“提示”或“警示”,九成以上都因为“未按规定参加资质年度核查”被“警示”。
其中,长沙(含浏阳)的134家房企中,包括湖南世坤投资置业有限公司、湖南中锴置业有限公司、长沙市卓越置业发展有限公司等9家房企因“直接发包的工程未取得施工许可证擅自开工”、“涉嫌非法吸收公众存款”等原因被“提示”。
此外,包括长沙开福万达广场投资有限公司、湖南未来置业开发有限公司、长沙湘电房地产开发有限公司等125家长沙(含浏阳)的房企因“未按规定参加资质年度核查”被“警示”。
【编辑:姜莹】
>房产新闻精选:





















