日本政府着手解禁集体自卫权 民间团体批评安倍
参与互动(0)
日本首相安倍晋三15日以“保护人民”为名,诡辩其寻求解禁行使集体自卫权的目标。当天早些时候,由安倍授意设立的安全专家小组提交一份报告,建议政府修改宪法解释、解禁集体自卫权。安倍政府这一动向遭到国内各界人士反对,引发周边国家担忧。
欲修改宪法解释
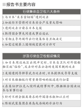
安倍设立的私人政策咨询小组“关于重新建立安全保障法律基础的恳谈会”(简称“安保法制恳”)15日在安倍首相官邸召开会议,并向安倍提交一份报告书,其主要内容为,鉴于地区安全前景变化,建议日本修改对“和平宪法”的解释,以此解除行使集体自卫权的障碍。
安倍当天晚些时候在新闻发布会上以报告书为依据说:“一项提议是,在日本受到重大威胁时,应允许有限行使集体自卫权……我们将进一步研究。”
安倍表明日本政府当前工作目标是,着手准备可应对任何突发事件的法律框架,以此提高威慑手段,并消除关于日本再次走向战争的“误解”。
安倍辩称:“作为首相,我有责任保护人民生命……我不认为宪法说,我们必须放弃保护人民生命的责任……如果我们增加威慑手段,将可以避免我们的国家卷入战争。”
但无论如何解释,解禁行使集体自卫权都与日本现行“和平宪法”相抵触。根据宪法第9条规定,日本“永远放弃以国家名义发动战争的权利,不使用武力和武力威胁作为解决国际争端的手段”,“不拥有陆、海、空军和其他战争力量,不承认国家的交战权”。
以迂回手段修宪
修改宪法解释实际是安倍政府暂时无法实现修宪目标而采取的迂回手段。
提交报告书的“安保法制恳”由14名成员组成,牵头人为日本前驻美国大使柳井俊二。
谈及修宪障碍,柳井俊二15日在首相官邸会议之后在新闻发布会上说:“有观点认为,修宪比修改解释好,但我们修改宪法有非常严格的规定,实际上谈论修宪都几乎不可能。”
他声称,如果把宪法第9条解释为“允许行使集体自卫权”,“就可以参加联合国的集体安全行动”。
日本《朝日新闻》上月发布一项民调结果显示,日本全国63%的成年人反对集体自卫权这一观念。
■解读
找借口参与战事
报告书罗列出“行使集体自卫权6条件”,第一条就是与日本“关系密切国”遭攻击。“关系密切国”定义暧昧,范围显然不限于“盟国”。这岂不是意味着,日本行使集体自卫权的对象不囿于日美同盟,菲律宾、越南等“关系密切国”,甚至印度、澳大利亚等美国的盟国也在日本集体自卫权覆盖范围内。通俗点说,日本找个借口就能参与“群殴”。
报告书还刻意渲染地区紧张和邻国威胁论,针对中日岛争想象和设计出种种所谓“灰色事态”和应对之策。根据“灰色事态”设计之一,日本海上自卫队或将被赋予取缔外国公船的权限,这摆明是准备择机主动升级事态。
□国内反应
政党团体表示反对
日本一些主要在野党、社会团体当天纷纷发表声明或举行集会,质疑安倍政府解禁集体自卫权的企图和手法。
共产党指责报告书恐吓国民
日本共产党委员长志位和夫表示,绝对不能容许安倍政府根据报告书提示的方向做出解禁集体自卫权的内阁决议。他说,变更宪法解释的手法是对立宪主义的否定,报告书罗列出一堆不现实的假想事例,这是在恐吓国民。
日本最大在野党民主党党首海江田万里指出,安倍在记者会见中试图向民众灌输“有限”行使集体自卫权的印象,但是否“有限”没有任何担保,仅凭政府判断,存在扩大解释的可能性。
日本社民党干事长又市征治表示,安倍政府仅仅根据一份报告书就对政府的宪法解释做出180度变更,不能容忍这种手法。
民间团体批安倍为亡国元凶
日本民间护宪团体“九条之会”当天举行反对解禁集体自卫权的紧急集会。宪法学者、一桥大学名誉教授山内敏弘在集会上指出,报告书是对立宪主义与和平主义的破坏。他批评安倍首相是“亡国的元凶”,构成“安全保障法制基础再构筑恳谈会”的所谓专家学者则是安倍的“帮凶”。
日本笔会当天发表抗议声明说,安倍首相单方面变更宪法解释和国家体制的政治手法“不合常识”,不是法治国家应该有的做法。
当天晚间,数百名日本民众集结在国会和首相官邸附近,高喊反战口号,抗议安倍政府企图解禁集体自卫权。中年男子汤木告诉记者,允许行使集体自卫权意味着开启通往战争之路,如果民众不出来阻止,战后延续至今的和平时代将终结。安倍一意孤行开启战争之路的做法令他感到恐惧。
□邻国反应
中国:敦促日方尊重邻国安全关切
中国外交部发言人华春莹15日就日本解禁集体自卫权最新动向答记者问,敦促日方尊重地区国家正当合理的安全关切,走和平发展道路。
华春莹说,由于历史等原因,日本在军事安全领域的政策动向不仅事关日本国家发展走向,也影响地区安全环境,一向受到亚洲邻国和国际社会高度关注。
她说,安倍政权上台以来在军事安全领域采取了一系列前所未有的举措。联系到日本国内在历史问题上不断出现的各种消极动向,包括中国在内的亚洲国家和国际社会有理由对日本的真实意图和有关动向保持警惕。
“我们敦促日方切实正视和认真反省历史,尊重地区国家正当合理的安全关切,走和平发展道路,为本地区的和平稳定发挥建设性作用。”华春莹说。
韩国:日本未来政策应征求同意
韩国政府当天说,在日本向行使“集体自卫权”靠拢之际,应消除邻国疑虑和关切。
韩国外交部说,日本的举动应符合和平宪法原则,在促进东北亚地区的和平和稳定方向下前行。
韩国外交部发言人赵泰永说:“就日本的未来安全政策,我们重申,当关乎朝鲜半岛和国家利益的安全问题时,应有我方要求或得到我方同意。”
韩国国防部发言人也发表类似评论,强调“如果影响到朝鲜半岛安全或韩国国家利益,韩国不提要求就不能接受(行使集体自卫权)”。
>精选:




















