北京加强重污染天疾病救治
参与互动(0)
受不利气象条件等因素影响,连日来,大范围雾霾再次笼罩我国北方一些地区。北京市卫生部门日前发出通知,要求全市医疗卫生机构加强空气重污染条件下呼吸道等疾病救治工作。
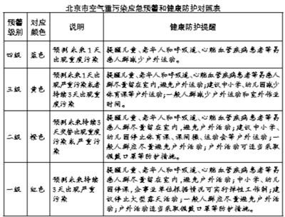
根据北京市环保监测中心空气质量预报情况,北京市日前首次启动了空气重污染橙色预警。环保部门预计,此次雾霾天气将会持续一周时间,到27日才能有望缓解。
面对雾霾“锁城”,北京市卫生计生委按照市政府的总体部署和《北京市空气重污染应急预案(试行)》的规定,要求各区县卫生局、各三级医院加强值守,做好各项医疗救治等工作;加强门诊、急诊的医疗力量;各级医疗机构要加强值守,及时收治呼吸道等方面疾病的患者;有条件的医院可对此期间的就诊人员进行监测、对比和研究。
此外,注重呼吸道等疾病知识的宣传。北京市卫计委通知要求各医疗机构在接诊患者时,要把诊治疾病与宣传医学防护知识相结合,提醒患者科学防护和正确认识呼吸道等疾病。积极响应政府的号召,制定切实可行的工作方案,合理安排医务人员的工作,加强自我防护工作,充分保障医疗工作有序开展,更好地为市民服务。
北京市疾控中心也发布了雾霾健康提示,提醒市民雾霾期间应尽量减少出行,出行时应注重个人防护,选择适宜的口罩;雾霾期间应尽量关闭好自家窗户,尽量减少烹饪、吸烟等导致室内空气质量下降的活动;注意个人卫生,保持室内环境卫生;打喷嚏或咳嗽时应用手帕或纸巾掩住口鼻,避免飞沫污染他人。当室外大气中的雾霾消失后应尽量开窗通风,让室内空气中的细颗粒物尽快散出,改善室内空气质量。另外,对于老人、小孩和有基础病的敏感人群,在雾霾期间应多加注意。尽量不到人多拥挤、空气污浊的场所,不得已必须去时,应佩戴口罩。
>能源频道精选:




















