首页| 滚动| 国内| 国际| 军事| 社会| 财经| 产经| 房产| 金融| 证券| 汽车| I T| 能源| 港澳| 台湾| 华人| 侨网| 经纬
English| 图片| 视频| 直播| 娱乐| 体育| 文化| 健康| 生活| 葡萄酒| 微视界| 演出| 专题| 理论| 新媒体| 供稿

证监会解释如何审核企业环保信息披露情况

2015年07月31日 18:44 来源:央广网  参与互动()

  点击进入行情中心

证监会解释如何审核企业环保信息披露情况

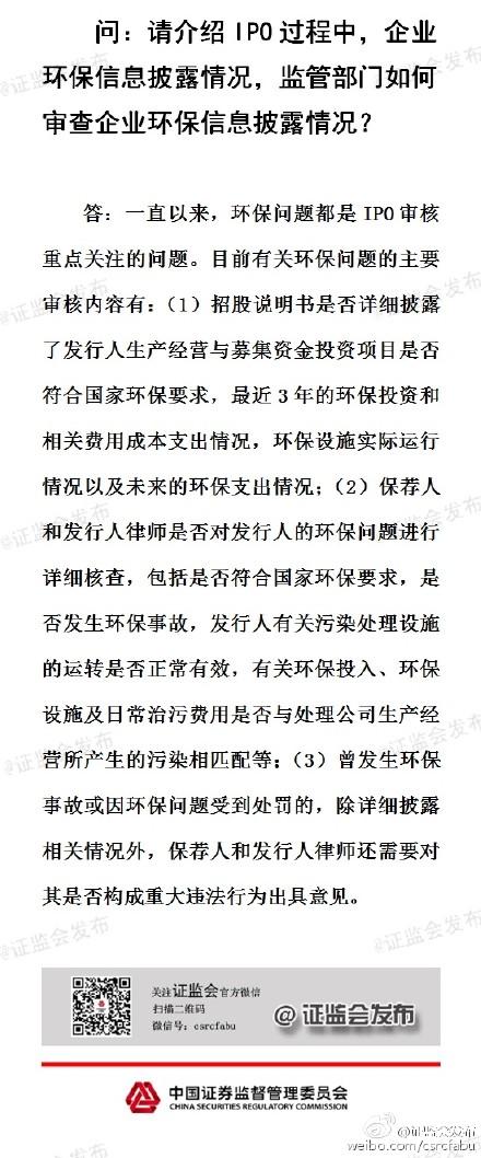
  据中国证监会办公厅新闻办官方微博消息,证监会今日答记者时解释了有关环保问题的主要审核内容,其中包括,招股说明书是否详细披露了发行人生产经营与募集资金投资项目是否符合国家环保要求等。

【编辑:姜莹】
 
本网站所刊载信息,不代表中新社和中新网观点。 刊用本网站稿件,务经书面授权。
未经授权禁止转载、摘编、复制及建立镜像,违者将依法追究法律责任。
[网上传播视听节目许可证(0106168)] [京ICP证040655号] [京公网安备:110102003042-1] [京ICP备05004340号-1] 总机:86-10-87826688

Copyright ©1999-2025 chinanews.com. All Rights Reserved