湖南发布消费品质量监督抽查情况 童鞋半数质量堪忧
参与互动(0)
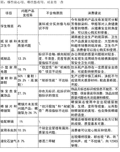
衣服是否含致癌物、小家电用起来安全吗、价格颇高的黄金珠宝是否物有所值……在我们的日常生活中,消费品的种种问题时常会出现。昨日,湖南省发布了今年十类消费品的质量监督抽查情况。此次共抽查1319批次的产品,发现问题产品112批次,问题产品发现率为8.5%,即合格率为91.5%,比全国同类产品抽查的整体合格率要高2.4个百分点。
童鞋半数质量堪忧
本次抽查的10类消费品分别是学生服装、纸尿裤与卫生巾、纸制品(生活用纸和办公用纸)、小型家用电器、童鞋与高跟鞋、珠宝贵金属饰品、眼镜片与眼镜架、验配眼镜、家用杀虫剂以及液化石油气。
湖南省质量技术监督局副局长徐新楚介绍,从监督抽查结果来看,纸尿裤与卫生巾等产品保持着较高的质量水平,产品合格率已连续4年达到100%。而学生服装、液化石油气等产品在近年来加强监管之后,产品质量提升幅度非常大,像学生服装在2011年抽查合格率只有67.2%,今年达到了96%。在抽查中,质监人员发现产品标识不规范、不齐全的问题比较突出,像珠宝贵金属饰品,被判不合格的全是因为标识不符合相关标准规定。当然,内在质量不容乐观的产品也出现在市场上,像被抽查的童鞋中有50%的“耐折性能”指标不达标,很容易出现断底开胶等情况。
消费品的抽查总量将提高到45%
据了解,湖南省质监部门进行消费品质量监督抽查结果专题新闻通报,昨日还是第一次。徐新楚介绍说,今后将加大消费品的监督抽查比重,抽查总量由以往的22%提高到45%。下半年还将陆续公布车用油品、絮棉制品、烟花爆竹、装饰装修材料等消费品的质量安全情况。
此外,随着电子商务的快速发展,网络成为消费品流通的重要渠道之一,网上购物已成为新的消费业态。据统计,中国网购人数已达3亿,网商数量超过8300万家,中国已经成为全球最大的网络零售市场。电子商务产品发展迅猛,随之也出现了很多质量问题,“今后将以电子商务的监督作为突破口来加强对于消费品质量的监管”,通过综合采取网上抽样,源头追溯,落地查处等监管措施,促进电子商务健康发展。(记者 周辉霞 通讯员 王诚)
>社会新闻精选:




















