记者调查“同名不同站”现象 回应称命名规范不同
参与互动(0)
7月8日,亮马桥地铁站出来便是燕莎桥南公交车站,而同名的亮马桥公交车站需要走约10分钟。新京报记者 高玮 摄

坐公交车从西局站下来,却怎么也找不到地铁西局站。原来,地铁西局站远在1.6公里之外,附近的公交站名为丰台北路东。近日,记者走访发现,北京多个地铁站、公交站存在“同名不同站”的现象,不少人称换乘多走了冤枉路。
对此,地铁及公交方面均表示,事因二者命名规范不同,地铁站起名时顾及大区域,而公交站与站间隔短,会选取区域中的小点命名。
站点1
西局公交站-西局地铁站
相距约1.6公里,步行约需30分钟
市民赵先生称,月初他乘坐323路公交车,准备到西局站下车换乘地铁10号线,但下车后他却怎么也找不到地铁口。“一打听我才知道,地铁西局站和西局公交站根本不在一个地方。”
前日,记者从莲花桥站乘坐323路公交车到西局站下车,在附近绕了一圈未能找到地铁站。
附近一名居民表示,几乎每天都有人来问路,都是在西局公交站下车准备换乘地铁的。“实际上地铁站跟这儿还差两站地的距离,应该在丰台北路东公交站下车才是西局地铁站。”
记者随后从西局公交站步行前往西局地铁站,途经西三环南路辅路、西局南街,路程约1.6公里,耗时30分钟。而从丰台北路东公交站下车往西200余米,在马路同一侧即是西局地铁站。
站点2
草桥公交站-草桥地铁站
相距约1.4公里,步行约需25分钟
王先生住在南三环木樨园附近,3月份时,他想回东北老家探亲,朋友告诉他,离他最近的是10号线草桥站,再换乘5号线和2号线到北京站。
于是,到达木樨园桥公交站后,王先生选择了300路公交车,其终点站便是草桥站,然而,在草桥站下车后,王先生绕着公交车站四周找了20分钟,也没有找到地铁站,“我提前将近两个小时出门,结果还没上地铁就用去了一个多小时。”随后他向行人询问才得知,要坐地铁,应乘公交车到玉泉营桥南下车。
前日,记者来到草桥公交站,从该处步行约25分钟,才到达草桥地铁站,路程约为1.4公里。而从玉泉营桥南公交站下车后,过一条马路,步行只需5分钟,即是草桥地铁站。
站点3
大井公交站-大井地铁站
相距约1公里,步行约需16分钟
记者从北京西站乘坐96路前往大井公交站,准备换乘地铁14号线。途经六里桥北里、岳各庄桥北等4站后,记者在大井公交站下车,四处寻找了数分钟,但未发现有地铁站的标志。
公交站台上一名候车乘客表示,要到大井地铁站,应在丰台体育中心南门下车。
记者随后从大井公交站步行前往大井地铁站,共花费16分钟,路程约1公里,途经卢沟桥路、丰体南路。
到大井地铁站后,记者看到其出站口便是丰台体育中心南门公交站,步行只需3分钟左右。
站点4
团结湖公交站-团结湖地铁站
相距约400米,步行约需7分钟
同名不同站的情况也出现在团结湖站。
前日,一名在团结湖公交站维持秩序的志愿者告诉记者,该站离团结湖地铁站还有一段距离,应在长虹桥东公交站下车,才能换乘10号线。
记者随后从团结湖公交站步行前往10号线团结湖站C口,路程约400米,共用时7分钟。而长虹桥东公交站距离团结湖地铁站C口仅20米远,长虹桥南公交站距离团结湖地铁站D口20米远,长虹桥北距离团结湖地铁站B口77米远。
■ 回应
地铁站命名按区域公交站起名选小点
就地铁、公交同名不同站的问题,记者以乘客身份分别向地铁公司、公交集团及北京市规划委进行咨询。
北京地铁服务热线接线人员称,地铁和公交同名不同站是因为公交车站与站之间的距离较短,命名更细致,而地铁站通常则是选取一个大的区域命名。如果市民乘坐公交想换乘地铁,不清楚在哪站下车时,可提前向公交车乘务人员询问。
北京公交服务热线接线人员也表示,公交站名与地铁站名不对应,不一定是设置的问题,主要是规范不同。以西局为例,西局是一大片区域的名字,地铁选择大的区域的名字作为地铁站名,而公交车站选择西局范围中小的地方的名字命名。
北京市规划委一名工作人员表示,规划委负责对没有开通的地铁站名进行审批,新建好的地铁审批后,会在网上对站名进行公示,而开通后,若乘客有问题可分别向地铁和公交方面反映解决。
■ 提醒
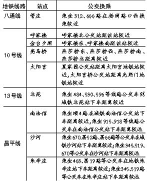
除上述几个站点外,记者梳理发现还有多个同名地铁、公交站相距有一定距离,乘公交车到其他站下车换乘地铁更方便。
【建议】
公交站和地铁站取名时最好尽量统一,比如地铁有六里桥站,那么公交线路如果有六里桥站,就应该是离这一地铁站极近的,比如规定同名公交站、地铁站间距不得超过100米。或者更好的是,公交站如果距离地铁口100以内的站,全部改为“地铁**站**口”(如地铁六里桥A口)。——网友小新
可能改名字有困难,毕竟叫了这么多年了。那能否在所有公交站牌上都增加一条“在该站下车可到地铁*号线某某站”的提示,这样乘客便可以一目了然,少走些冤枉路。
——网友笑笑
本版采写/新京报记者 李馨 实习生 郑淙文
>社会新闻精选:




















