被查中管干部“问题清单”:近三分之二违纪涉亲属
参与互动 2015年2月13日13时,中央纪委网站发布了天津市政协原副主席、市公安局原局长武长顺的纪律处分通报。这份393字的通报,详细列出了武长顺的具体违纪情形,并首度使用“严重违反党的政治规矩”等表述。
10月16日,中央纪委发布周本顺、杨栋梁、潘逸阳、余远辉被“双开”的通报。此次通报紧随《中国共产党廉洁自律准则》、《中国共产党纪律处分条例》审议通过之后发布。通篇的“纪言纪语”,对他们违反政治、组织、廉洁、群众、工作、生活“六大纪律”情形有一说一。
从2015年2月13日至12月31日,中央纪委共发布34份部级及以上领导干部纪律处分通报。相较以往,这些通报用纪律语言去描述违纪行为,反映了中央纪委执纪理念的改进和向纪律审查本质的回归。
调查时间明显缩减

2014-2015,每半年作为一个时间段,从接受组织调查到发布纪律处分通报,平均间隔时间分别为253天、183天、119天、78天。从单个官员看,2014年被立案调查时间最长者达428天;2015年整体缩减,最短者只有59天。调查时间递减的背后,反映的是中央纪委纪律审查理念的转变:纪律审查要改变以往贪大求全的模式,注重综合效果。
过去查办案件工作有种倾向,总想着务求完美、“吃干榨尽”,直接把人送上法庭;非得把违纪和违法的所有问题都查清楚,结果是旷日持久、一拖再拖,大大增加了管理成本和风险隐患。纪律审查要突出党纪特点,依据党章党规党纪进行。要讲成本和效益,不能不计代价、纪法不分。纪检机关不是党内的公检法。要在确保质量的前提下缩短时间,快查快结、快进快出,把违反纪律的主要问题查清后,涉嫌犯罪可以及时移送司法机关继续依法查处;针对一些能够作出党纪政纪处分或者组织处理的问题,也要及时办理,不能放任自流。
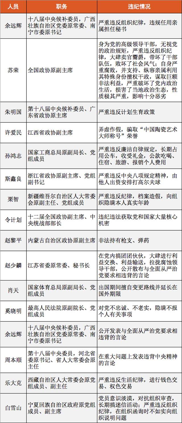
被查领导干部绝大多数都有违反政治纪律或政治规矩表述

梳理34位领导干部的纪律处分通报,33人都出现了“严重违反党的政治规矩”“无视党的政治规矩”“严重违反政治纪律”“严重违反党的政治纪律、政治规矩”等表述。
其中,14位领导干部被指“严重违反党的政治规矩”,6位领导干部被指“无视党的政治规矩”,这6人为杨卫泽、朱明国、王敏、陈川平、苏荣、仇和;10人“严重违反党的政治纪律、政治规矩”,分别为令计划、徐建一、赵少麟、令政策、肖天、奚晓明、余远辉、潘逸阳、杨栋梁、周本顺;3人“严重违反党的政治纪律”,分别为谷春立、乐大克、白雪山。
在党的全部纪律中,政治纪律是打头、管总的。不管违反哪方面的纪律,发展下去最终都会侵蚀党的执政基础,破坏政治纪律。加强纪律建设,政治纪律和政治规矩永远排在第一位。党员领导干部特别是高级领导干部,更应该带头模范遵守党的政治纪律、政治规矩。
97%的领导干部违纪涉及利用职务上的便利或滥用职权

34位领导干部的纪律处分通报显示,有29人出现“利用职务上的便利……”字眼,有4人同时出现“利用职务上的便利……”“滥用职权”表述。
现实中,一些领导干部用权不慎,致使权力运行偏离了正道。特别是,有的把权力变为“私器”,成为为个人或小团体谋取利益的工具,导致权力变形甚至倒置。领导干部手中的权力,不是个人奋斗得来的,也不是个别人赏赐的,而是人民赋予的。有权不可任性。领导干部必须始终牢记,权为民所赋,利必为民所谋。
反腐败事关人心向背,关乎党和国家事业成败,必须对握有权力的人进行强有力的纪律约束。管好纪律才能看住权力。试想:如果党员领导干部都能够守得住纪律,权力运行还会出大问题吗?纪检监察机关必须攥紧拳头,把监督执纪问责的责任担起来,不断健全和强化党内监督。
62%的领导干部违纪涉及亲属,多数为利用职务便利为家属经营活动谋利

34位领导干部的纪律处分通报显示,有21人违纪涉及亲属、家属,比例高达62%。


统计显示,21名领导干部违纪涉及亲属、家属,一半以上属于利用职务上的便利为亲属的经营活动谋取利益。在近年来查处的案件中,“一人当官、全家腐败”的事例不胜枚举。有的主政一方,爱人孩子经商办企业,包揽工程、批发项目,套取巨额利益;有的搞“一家两制”,“前门当官,后门开店”,家人跟着一起大发横财,自己成了“权钱交易所所长”……
领导干部的家风,不是个人小事、家庭私事,而是领导干部作风的重要表现。要重视领导干部家风建设,把它作为加强领导班子和领导干部作风建设的一项重要内容。
3/4被查领导干部“十八大后仍不收敛、不收手”

34位被查领导干部的纪律处分通报中,有26位出现“十八大后仍不收敛、不收手”等表述。大多落马领导干部被指“性质恶劣、情节严重”。
党中央横下一条心,一定要遏制住腐败蔓延势头。在如此高压态势下,仍有一些党员干部不收手、甚至变本加厉,令人触目惊心!减少腐败存量、遏制腐败增量、重构政治生态的工作艰巨繁重。要持续保持高压态势,以零容忍态度惩治腐败,治病树、拔烂树,强化“不敢”的氛围。惩是为了治,要加大治本力度,选对人、用好人,深化改革,加强制度建设,强化日常管理和监督,完善激励和问责机制,逐步实现“不能”。最终靠坚定理想信念,增强宗旨意识,树立“三个自信”,真正做到使之“不想”。
落马领导干部“病历本”,这些表述很“各色”

结语:把纪律挺在前面 纪律审查回归纪律
阅读这些通报,细心的读者将会发现,今年以来,中央纪委对领导干部的纪律处分通报内容发生了重大变化,主要着重于通报其违反党纪党规的内容。特别是以六大纪律为尺子,用纪律的语言去描述违纪行为,让纪律审查回归纪律。
纪委既面对党员干部,又面对广大党员,监督执纪不能只管“极少数”,惩治几个腐败分子,必须在转职能、转方式、转作风上下更大功夫。要立足当前,遏制腐败蔓延势头,态度要坚决、震慑要足够,重点惩处“三类人”,让腐败分子收敛收手;还要着眼长远,加强纪律建设,实现监督执纪问责常态化,使纪律真正立起来、严起来。(中央纪委监察部网站 韩亚栋 | 美术设计 王婵 李柏逸)
>社会新闻精选:


















