冠生园退休董事长在云台山被石块砸中 不幸殒命
参与互动 冠生园原董事长被景区猴子蹬掉石头砸伤致死 来源:上海东方卫视
4月21日深夜22点左右,网友微博贴图(图1)爆料称,4月19号上午在焦作修武县云台山风景名胜区小寨沟景区内,一名上海籍游客被山上掉落的石头砸中头部,经抢救无效死亡,该游客后被证实是冠生园(集团)有限公司董事长翁懋。


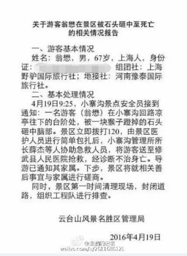
这份网传云台山风景名胜区管理局《关于游客翁懋在景区被石头砸中至死亡的相关情况报告》称:
“4月19日9时25分许,小寨沟景区安全员接到通知:一名游客(翁懋)在小寨沟回路凉亭往下的台阶处,被一块猴子蹬掉的石头砸中脑部。景区立即拨打120,由景区医护人员进行简单包扎后,小寨沟管理所所长薛杰等人协助急救人员,将游客送至修武县人民医院抢救,经诊治不治身亡。导游已通知其家属。下步,景区将就相关善后事宜与家属进行磋商。
同时,景区第一时间清理现场,封闭道路,组织工程队进行排查。”
随后,这一消息被凤凰资讯、大公网等媒体转载报道。
进展1:
修武县公安局:确有一名游客被砸,不幸殒命
截至4月21日23:28分,大河客户端编辑搜索云台山景区和上海冠生园(集团)有限公司官网、微博和微信,均未发现此事的相关信息,大河报·大河客户端记者正在进一步核实中。
23:54分,大河客户端编辑致电修武县公安局,66号接线员称“确有此事,被砸游客确为上海籍翁懋”,但不清楚是否是冠生园(集团)有限公司董事长翁懋,具体细节需要跟该局宣传科确认。

另据河南商报微博:21日下午4点到5点,记者多次请求核实此事,修武县委宣传部新闻科及云台山风景区均无回应。而修武县人民医院急诊科,当班医生称,确查有出诊记录,但因换班不了解病人病情。
进展2
遇害人为大白兔原“当家”,退休后身体硬朗爱好摄影
据澎湃报道,4月21日晚,
记者从上海冠生园(集团)有限公司知情人士处获悉,翁某即大白兔奶糖原当家,冠生园(集团)有限公司原董事长、总经理。
据上海冠生园(集团)有限公司官网信息,公司为上海知名企业,旗下品牌包括大白兔奶糖、华佗十全酒、佛手牌调味品等。其中,大白兔奶糖家喻户晓,是几代人的共同回忆。
对于翁先生的遭遇,知情人士表示,这两天,公司已知悉,并纷纷表示意外和惋惜。据称,退休后,翁懋先生身体硬朗,而且爱好摄影,经常参加摄影班活动。不过,此次遇难,尚不知是否和摄影爱好者同往。目前,其家属已知此噩耗。
进展3
今日(4月22日)凌晨,大河报。大河客户端记者魏国剑发来消息,云台山风景名胜区管理局正式发布《关于一名游客在云台山被落石击中意外身亡的公告》。《公告》称:4月19日9时25分,一名上海游客在云台山景区潭瀑峡景点游玩时,被山崖上的一块落石击伤。景区工作人员发现后第一时间赶到现场展开救助,立即拨打120急救电话并上报情况,景区迅速安排医护人员赶到现场对游客进行包扎处理,随后送往修武县人民医院进行救治。
事发后,景区及时封闭相关游览道路,组织人员进行全面的安全排查,确保游客游览安全,并主动与游客家属联系沟通。
因伤情过重,该名游客最终抢救无效,不幸身亡。目前,景区已成立了善后工作小组,与家属进一步沟通,积极做好各项善后事宜。
新闻延伸:

上海冠生园董事长翁懋
翁懋个人简介
翁懋(mào),冠生园(集团)有限公司董事长、总经理,曾就读上海复旦大学MBA,获经济学硕士学位。1978年8月从部队转业,在原上海市轻工业局工作15年,1992年8月主动请战,担任冠生园(集团)有限公司总经理至今。2001年以来,先后兼任中国食品工业协会副会长、中国糖果专业委员会会长、上海市工业经济联合会副会长等职务。
云台山小寨沟
云台山景区公开信息显示,小寨沟,又称潭瀑峡,高山耸立,有大小瀑布多处,是河南云台山风景区的一个重点景点。云台山则为国家级猕猴自然保护区,景区内有数量众多的野生猕猴群落。事实上,在离小寨沟不远之处,即是颇为著名的猕猴谷景区。猕猴为国家二级保护动物。

















