中华人民共和国国民经济和社会发展第十三个五年规划纲要(12)

参与互动 第四十三章 推进资源节约集约利用
树立节约集约循环利用的资源观,推动资源利用方式根本转变,加强全过程节约管理,大幅提高资源利用综合效益。
第一节 全面推动能源节约
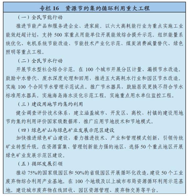
推进能源消费革命。实施全民节能行动计划,全面推进工业、建筑、交通运输、公共机构等领域节能,实施锅炉(窑炉)、照明、电机系统升级改造及余热暖民等重点工程。大力开发、推广节能技术和产品,开展重大技术示范。实施重点用能单位“百千万”行动和节能自愿活动,推动能源管理体系、计量体系和能耗在线监测系统建设,开展能源评审和绩效评价。实施建筑能效提升和绿色建筑全产业链发展计划。推行节能低碳电力调度。推进能源综合梯级利用。能源消费总量控制在50亿吨标准煤以内。
第二节 全面推进节水型社会建设
落实最严格的水资源管理制度,实施全民节水行动计划。坚持以水定产、以水定城,对水资源短缺地区实行更严格的产业准入、取用水定额控制。加快农业、工业、城镇节水改造,扎实推进农业综合水价改革,开展节水综合改造示范。加强重点用水单位监管,鼓励一水多用、优水优用、分质利用。建立水效标识制度,推广节水技术和产品。加快非常规水资源利用,实施雨洪资源利用、再生水利用等工程。用水总量控制在6700亿立方米以内。
第三节 强化土地节约集约利用
严控新增建设用地,有效管控新城新区和开发区无序扩张。有序推进城镇低效用地再开发和低丘缓坡土地开发利用,推进建设用地多功能开发、地上地下立体综合开发利用,促进空置楼宇、厂房等存量资源再利用。严控农村集体建设用地规模,探索建立收储制度,盘活农村闲置建设用地。开展建设用地节约集约利用调查评价。单位国内生产总值建设用地使用面积下降20%。
第四节 加强矿产资源节约和管理
强化矿产资源规划管控,严格分区管理、总量控制和开采准入制度,加强复合矿区开发的统筹协调。支持矿山企业技术和工艺改造,引导小型矿山兼并重组,关闭技术落后、破坏环境的矿山。大力推进绿色矿山和绿色矿业发展示范区建设,实施矿产资源节约与综合利用示范工程、矿产资源保护和储备工程,提高矿产资源开采率、选矿回收率和综合利用率。完善优势矿产限产保值机制。建立矿产资源国家权益金制度,健全矿产资源税费制度。开展找矿突破行动。
第五节 大力发展循环经济
实施循环发展引领计划,推进生产和生活系统循环链接,加快废弃物资源化利用。按照物质流和关联度统筹产业布局,推进园区循环化改造,建设工农复合型循环经济示范区,促进企业间、园区内、产业间耦合共生。推进城市矿山开发利用,做好工业固废等大宗废弃物资源化利用,加快建设城市餐厨废弃物、建筑垃圾和废旧纺织品等资源化利用和无害化处理系统,规范发展再制造。实行生产者责任延伸制度。健全再生资源回收利用网络,加强生活垃圾分类回收与再生资源回收的衔接。
第六节 倡导勤俭节约的生活方式
倡导合理消费,力戒奢侈消费,制止奢靡之风。在生产、流通、仓储、消费各环节落实全面节约要求。管住公款消费,深入开展反过度包装、反食品浪费、反过度消费行动,推动形成勤俭节约的社会风尚。推广城市自行车和公共交通等绿色出行服务系统。限制一次性用品使用。
第七节 建立健全资源高效利用机制
实施能源和水资源消耗、建设用地等总量和强度双控行动,强化目标责任,完善市场调节、标准控制和考核监管。建立健全用能权、用水权、碳排放权初始分配制度,创新有偿使用、预算管理、投融资机制,培育和发展交易市场。健全节能、节水、节地、节材、节矿标准体系,提高建筑节能标准,实现重点行业、设备节能标准全覆盖。强化节能评估审查和节能监察。建立健全中央对地方节能环保考核和奖励机制,进一步扩大节能减排财政政策综合示范。建立统一规范的国有自然资源资产出让平台。组织实施能效、水效领跑者引领行动。

第四十四章 加大环境综合治理力度
创新环境治理理念和方式,实行最严格的环境保护制度,强化排污者主体责任,形成政府、企业、公众共治的环境治理体系,实现环境质量总体改善。
第一节 深入实施污染防治行动计划
制定城市空气质量达标计划,严格落实约束性指标,地级及以上城市重污染天数减少25%,加大重点地区细颗粒物污染治理力度。构建机动车船和燃料油环保达标监管体系。提高城市燃气化率。强化道路、施工等扬尘监管,禁止秸秆露天焚烧。加强重点流域、海域综合治理,严格保护良好水体和饮用水水源,加强水质较差湖泊综合治理与改善。推进水功能区分区管理,主要江河湖泊水功能区水质达标率达到80%以上。开展地下水污染调查和综合防治。实施土壤污染分类分级防治,优先保护农用地土壤环境质量安全,切实加强建设用地土壤环境监管。
第二节 大力推进污染物达标排放和总量减排
实施工业污染源全面达标排放计划。完善污染物排放标准体系,加强工业污染源监督性监测,公布未达标企业名单,实施限期整改。城市建成区内污染严重企业实施有序搬迁改造或依法关闭。开展全国第二次污染源普查。改革主要污染物总量控制制度,扩大污染物总量控制范围。在重点区域、重点行业推进挥发性有机物排放总量控制,全国排放总量下降10%以上。对中小型燃煤设施、城中村和城乡结合区域等实施清洁能源替代工程。沿海和汇入富营养化湖库的河流沿线所有地级及以上城市实施总氮排放总量控制。实施重点行业清洁生产改造。
第三节 严密防控环境风险
实施环境风险全过程管理。加强危险废物污染防治,开展危险废物专项整治。加大重点区域、有色等重点行业重金属污染防治力度。加强有毒有害化学物质环境和健康风险评估能力建设。推进核设施安全改进和放射性污染防治,强化核与辐射安全监管体系和能力建设。
第四节 加强环境基础设施建设
加快城镇垃圾处理设施建设,完善收运系统,提高垃圾焚烧处理率,做好垃圾渗滤液处理处置;加快城镇污水处理设施和管网建设改造,推进污泥无害化处理和资源化利用,实现城镇生活污水、垃圾处理设施全覆盖和稳定达标运行,城市、县城污水集中处理率分别达到95%和85%。建立全国统一、全面覆盖的实时在线环境监测监控系统,推进环境保护大数据建设。
第五节 改革环境治理基础制度
切实落实地方政府环境责任,开展环保督察巡视,建立环境质量目标责任制和评价考核机制。实行省以下环保机构监测监察执法垂直管理制度,探索建立跨地区环保机构,推行全流域、跨区域联防联控和城乡协同治理模式。推进多污染物综合防治和统一监管,建立覆盖所有固定污染源的企业排放许可制,实行排污许可“一证式”管理。建立健全排污权有偿使用和交易制度。严格环保执法,开展跨区域联合执法,强化执法监督和责任追究。建立企业环境信用记录和违法排污黑名单制度,强化企业污染物排放自行监测和环境信息公开,畅通公众参与渠道,完善环境公益诉讼制度。实行领导干部环境保护责任离任审计。

第四十五章 加强生态保护修复
坚持保护优先、自然恢复为主,推进自然生态系统保护与修复,构建生态廊道和生物多样性保护网络,全面提升各类自然生态系统稳定性和生态服务功能,筑牢生态安全屏障。
第一节 全面提升生态系统功能
开展大规模国土绿化行动,加强林业重点工程建设,完善天然林保护制度,全面停止天然林商业性采伐,保护培育森林生态系统。发挥国有林区林场在绿化国土中的带动作用。创新产权模式,引导社会资金投入植树造林。严禁移植天然大树进城。扩大退耕还林还草,保护治理草原生态系统,推进禁牧休牧轮牧和天然草原退牧还草,加强“三化”草原治理,草原植被综合盖度达到56%。保护修复荒漠生态系统,加快风沙源区治理,遏制沙化扩展。保障重要河湖湿地及河口生态水位,保护修复湿地与河湖生态系统,建立湿地保护制度。
第二节 推进重点区域生态修复
坚持源头保护、系统恢复、综合施策,推进荒漠化、石漠化、水土流失综合治理。继续实施京津风沙源治理二期工程。强化三江源等江河源头和水源涵养区生态保护。加大南水北调水源地及沿线生态走廊、三峡库区等区域生态保护力度,推进沿黄生态经济带建设。支持甘肃生态安全屏障综合示范区建设。开展典型受损生态系统恢复和修复示范。完善国家地下水监测系统,开展地下水超采区综合治理。建立沙化土地封禁保护制度。有步骤对居住在自然保护区核心区与缓冲区的居民实施生态移民。
第三节 扩大生态产品供给
丰富生态产品,优化生态服务空间配置,提升生态公共服务供给能力。加大风景名胜区、森林公园、湿地公园、沙漠公园等保护力度,加强林区道路等基础设施建设,适度开发公众休闲、旅游观光、生态康养服务和产品。加快城乡绿道、郊野公园等城乡生态基础设施建设,发展森林城市,建设森林小镇。打造生态体验精品线路,拓展绿色宜人的生态空间。
第四节 维护生物多样性
实施生物多样性保护重大工程。强化自然保护区建设和管理,加大典型生态系统、物种、基因和景观多样性保护力度。开展生物多样性本底调查与评估,完善观测体系。科学规划和建设生物资源保护库圃,建设野生动植物人工种群保育基地和基因库。严防并治理外来物种入侵和遗传资源丧失。强化野生动植物进出口管理,严厉打击象牙等野生动植物制品非法交易。

第四十六章 积极应对全球气候变化
坚持减缓与适应并重,主动控制碳排放,落实减排承诺,增强适应气候变化能力,深度参与全球气候治理,为应对全球气候变化作出贡献。
第一节 有效控制温室气体排放
有效控制电力、钢铁、建材、化工等重点行业碳排放,推进工业、能源、建筑、交通等重点领域低碳发展。支持优化开发区域率先实现碳排放达到峰值。深化各类低碳试点,实施近零碳排放区示范工程。控制非二氧化碳温室气体排放。推动建设全国统一的碳排放交易市场,实行重点单位碳排放报告、核查、核证和配额管理制度。健全统计核算、评价考核和责任追究制度,完善碳排放标准体系。加大低碳技术和产品推广应用力度。
第二节 主动适应气候变化
在城乡规划、基础设施建设、生产力布局等经济社会活动中充分考虑气候变化因素,适时制定和调整相关技术规范标准,实施适应气候变化行动计划。加强气候变化系统观测和科学研究,健全预测预警体系,提高应对极端天气和气候事件能力。
第三节 广泛开展国际合作
坚持共同但有区别的责任原则、公平原则、各自能力原则,积极承担与我国基本国情、发展阶段和实际能力相符的国际义务,落实强化应对气候变化行动的国家自主贡献。积极参与应对全球气候变化谈判,推动建立公平合理、合作共赢的全球气候治理体系。深化气候变化多双边对话交流与务实合作。充分发挥气候变化南南合作基金作用,支持其他发展中国家加强应对气候变化能力。
第四十七章 健全生态安全保障机制
加强生态文明制度建设,建立健全生态风险防控体系,提升突发生态环境事件应对能力,保障国家生态安全。
第一节 完善生态环境保护制度
落实生态空间用途管制,划定并严守生态保护红线,确保生态功能不降低、面积不减少、性质不改变。建立森林、草原、湿地总量管理制度。加快建立多元化生态补偿机制,完善财政支持与生态保护成效挂钩机制。建立覆盖资源开采、消耗、污染排放及资源性产品进出口等环节的绿色税收体系。研究建立生态价值评估制度,探索编制自然资源资产负债表,建立实物量核算账户。实行领导干部自然资源资产离任审计。建立健全生态环境损害评估和赔偿制度,落实损害责任终身追究制度。
第二节 加强生态环境风险监测预警和应急响应
建立健全国家生态安全动态监测预警体系,定期对生态风险开展全面调查评估。健全国家、省、市、县四级联动的生态环境事件应急网络,完善突发生态环境事件信息报告和公开机制。严格环境损害赔偿,在高风险行业推行环境污染强制责任保险。
第四十八章 发展绿色环保产业
培育服务主体,推广节能环保产品,支持技术装备和服务模式创新,完善政策机制,促进节能环保产业发展壮大。
第一节 扩大环保产品和服务供给
完善企业资质管理制度,鼓励发展节能环保技术咨询、系统设计、设备制造、工程施工、运营管理等专业化服务。推行合同能源管理、合同节水管理和环境污染第三方治理。鼓励社会资本进入环境基础设施领域,开展小城镇、园区环境综合治理托管服务试点。发展一批具有国际竞争力的大型节能环保企业,推动先进适用节能环保技术产品走出去。统筹推行绿色标识、认证和政府绿色采购制度。建立绿色金融体系,发展绿色信贷、绿色债券,设立绿色发展基金。完善煤矸石、余热余压、垃圾和沼气等发电上网政策。加快构建绿色供应链产业体系。
第二节 发展环保技术装备
增强节能环保工程技术和设备制造能力,研发、示范、推广一批节能环保先进技术装备。加快低品位余热发电、小型燃气轮机、细颗粒物治理、汽车尾气净化、垃圾渗滤液处理、污泥资源化、多污染协同处理、土壤修复治理等新型技术装备研发和产业化。推广高效烟气除尘和余热回收一体化、高效热泵、半导体照明、废弃物循环利用等成熟适用技术。
第十一篇 构建全方位开放新格局
以“一带一路”建设为统领,丰富对外开放内涵,提高对外开放水平,协同推进战略互信、投资经贸合作、人文交流,努力形成深度融合的互利合作格局,开创对外开放新局面。
第四十九章 完善对外开放战略布局
全面推进双向开放,促进国内国际要素有序流动、资源高效配置、市场深度融合,加快培育国际竞争新优势。
第一节 完善对外开放区域布局
加强内陆沿边地区口岸和基础设施建设,开辟跨境多式联运交通走廊。发展外向型产业集群,形成各有侧重的对外开放基地。加快海关特殊监管区域整合优化升级,提高边境经济合作区、跨境经济合作区发展水平。提升经济技术开发区的对外合作水平。以内陆中心城市和城市群为依托,建设内陆开放战略支撑带。支持沿海地区全面参与全球经济合作和竞争,发挥环渤海、长三角、珠三角地区的对外开放门户作用,率先对接国际高标准投资和贸易规则体系,培育具有全球竞争力的经济区。支持宁夏等内陆开放型经济试验区建设。支持中新(重庆)战略性互联互通示范项目。推进双边国际合作产业园建设。探索建立舟山自由贸易港区。
第二节 深入推进国际产能和装备制造合作
以钢铁、有色、建材、铁路、电力、化工、轻纺、汽车、通信、工程机械、航空航天、船舶和海洋工程等行业为重点,采用境外投资、工程承包、技术合作、装备出口等方式,开展国际产能和装备制造合作,推动装备、技术、标准、服务走出去。建立产能合作项目库,推动重大示范项目建设。引导企业集群式走出去,因地制宜建设境外产业集聚区。加快拓展多双边产能合作机制,积极与发达国家合作共同开拓第三方市场。建立企业、金融机构、地方政府、商协会等共同参与的统筹协调和对接机制。完善财税、金融、保险、投融资平台、风险评估等服务支撑体系。
第三节 加快对外贸易优化升级
实施优进优出战略,推动外贸向优质优价、优进优出转变,加快建设贸易强国。促进货物贸易和服务贸易融合发展,大力发展生产性服务贸易,服务贸易占对外贸易比重达到16%以上。巩固提升传统出口优势,促进加工贸易创新发展。优化对外贸易布局,推动出口市场多元化,提高新兴市场比重,巩固传统市场份额。鼓励发展新型贸易方式。发展出口信用保险。积极扩大进口,优化进口结构,更多进口先进技术装备和优质消费品。积极应对国外技术性贸易措施,强化贸易摩擦预警,化解贸易摩擦和争端。
第四节 提升利用外资和对外投资水平
扩大开放领域,放宽准入限制,积极有效引进境外资金和先进技术,提升利用外资综合质量。放开育幼、建筑设计、会计审计等服务领域外资准入限制,扩大银行、保险、证券、养老等市场准入。鼓励外资更多投向先进制造、高新技术、节能环保、现代服务业等领域和中西部及东北地区,支持设立研发中心。鼓励金融机构和企业在境外融资。支持企业扩大对外投资,深度融入全球产业链、价值链、物流链。建设一批大宗商品境外生产基地及合作园区。积极搭建对外投资金融和信息服务平台。
第五十章 健全对外开放新体制
完善法治化、国际化、便利化的营商环境,健全有利于合作共赢、同国际投资贸易规则相适应的体制机制。
第一节 营造优良营商环境
营造公平竞争的市场环境、高效廉洁的政务环境、公正透明的法律政策环境和开放包容的人文环境。统一内外资法律法规,制定外资基础性法律,保护外资企业合法权益。提高自由贸易试验区建设质量,深化在服务业开放、金融开放和创新、投资贸易便利化、事中事后监管等方面的先行先试,在更大范围推广复制成功经验。对外资全面实行准入前国民待遇加负面清单管理制度。完善外商投资国家安全审查制度。创新外资监管服务方式。建立便利跨境电子商务等新型贸易方式的体制,全面推进国际贸易单一窗口、一站式作业、一体化通关和政府信息共享共用、口岸风险联防联控。健全服务贸易促进体系,发挥贸易投资促进机构、行业协会商会等的作用。加强知识产权保护和反垄断执法,深化执法国际合作。
第二节 完善境外投资管理体制
完善境外投资发展规划和重点领域、区域、国别规划体系。健全备案为主、核准为辅的对外投资管理体制,健全对外投资促进政策和服务体系,提高便利化水平。推动个人境外投资,健全合格境内个人投资者制度。建立国有资本、国有企业境外投资审计制度,健全境外经营业绩考核和责任追究制度。

















