中华人民共和国国民经济和社会发展第十三个五年规划纲要(3)

参与互动 第五章 发展主线
贯彻落实新发展理念、适应把握引领经济发展新常态,必须在适度扩大总需求的同时,着力推进供给侧结构性改革,使供给能力满足广大人民日益增长、不断升级和个性化的物质文化和生态环境需要。必须用改革的办法推进结构调整,加大重点领域关键环节市场化改革力度,调整各类扭曲的政策和制度安排,完善公平竞争、优胜劣汰的市场环境和机制,最大限度激发微观活力,优化要素配置,推动产业结构升级,扩大有效和中高端供给,增强供给结构适应性和灵活性,提高全要素生产率。必须以提高供给体系的质量和效率为目标,实施宏观政策要稳、产业政策要准、微观政策要活、改革政策要实、社会政策要托底的政策支柱,去产能、去库存、去杠杆、降成本、补短板,加快培育新的发展动能,改造提升传统比较优势,夯实实体经济根基,推动社会生产力水平整体改善。
第二篇 实施创新驱动发展战略
把发展基点放在创新上,以科技创新为核心,以人才发展为支撑,推动科技创新与大众创业万众创新有机结合,塑造更多依靠创新驱动、更多发挥先发优势的引领型发展。
第六章 强化科技创新引领作用
发挥科技创新在全面创新中的引领作用,加强基础研究,强化原始创新、集成创新和引进消化吸收再创新,着力增强自主创新能力,为经济社会发展提供持久动力。
第一节 推动战略前沿领域创新突破
坚持战略和前沿导向,集中支持事关发展全局的基础研究和共性关键技术研究,更加重视原始创新和颠覆性技术创新。聚焦目标、突出重点,加快实施已有国家重大科技专项,部署启动一批新的重大科技项目。加快突破新一代信息通信、新能源、新材料、航空航天、生物医药、智能制造等领域核心技术。加强深海、深地、深空、深蓝等领域的战略高技术部署。围绕现代农业、城镇化、环境治理、健康养老、公共服务等领域的瓶颈制约,制定系统性技术解决方案。强化宇宙演化、物质结构、生命起源、脑与认知等基础前沿科学研究。积极提出并牵头组织国际大科学计划和大科学工程,建设若干国际创新合作平台。
第二节 优化创新组织体系
明确各类创新主体功能定位,构建政产学研用一体的创新网络。强化企业创新主体地位和主导作用,鼓励企业开展基础性前沿性创新研究,深入实施创新企业百强工程,形成一批有国际竞争力的创新型领军企业,支持科技型中小企业发展。推进科教融合发展,促进高等学校、职业院校和科研院所全面参与国家创新体系建设,支持一批高水平大学和科研院所组建跨学科、综合交叉的科研团队。在重大关键项目上发挥市场经济条件下新型举国体制优势。实施国家技术创新工程,构建产业技术创新联盟,发展市场导向的新型研发机构,推动跨领域跨行业协同创新。
第三节 提升创新基础能力
瞄准国际科技前沿,以国家目标和战略需求为导向,布局一批高水平国家实验室。加快能源、生命、地球系统与环境、材料、粒子物理和核物理、空间和天文、工程技术等科学领域和部分多学科交叉领域国家重大科技基础设施建设,依托现有先进设施组建综合性国家科学中心。依托企业、高校、科研院所建设一批国家技术创新中心,支持企业技术中心建设。推动高校、科研院所开放科研基础设施和创新资源。
第四节 打造区域创新高地
引导创新要素聚集流动,构建跨区域创新网络。充分发挥高校和科研院所密集的中心城市、国家自主创新示范区、国家高新技术产业开发区作用,形成一批带动力强的创新型省份、城市和区域创新中心。系统推进全面创新改革试验。支持北京、上海建设具有全球影响力的科技创新中心。
第七章 深入推进大众创业万众创新
把大众创业万众创新融入发展各领域各环节,鼓励各类主体开发新技术、新产品、新业态、新模式,打造发展新引擎。
第一节 建设创业创新公共服务平台
实施“双创”行动计划,鼓励发展面向大众、服务中小微企业的低成本、便利化、开放式服务平台,打造一批“双创”示范基地和城市。加强信息资源整合,向企业开放专利信息资源和科研基地。鼓励大型企业建立技术转移和服务平台,向创业者提供技术支撑服务。完善创业培育服务,打造创业服务与创业投资结合、线上与线下结合的开放式服务载体。更好发挥政府创业投资引导基金作用。
第二节 全面推进众创众包众扶众筹
依托互联网拓宽市场资源、社会需求与创业创新对接通道。推进专业空间、网络平台和企业内部众创,加强创新资源共享。推广研发创意、制造运维、知识内容和生活服务众包,推动大众参与线上生产流通分工。发展公众众扶、分享众扶和互助众扶。完善监管制度,规范发展实物众筹、股权众筹和网络借贷。
第八章 构建激励创新的体制机制
破除束缚创新和成果转化的制度障碍,优化创新政策供给,形成创新活力竞相迸发、创新成果高效转化、创新价值充分体现的体制机制。
第一节 深化科技管理体制改革
尊重科学研究规律,推动政府职能从研发管理向创新服务转变。改革科研经费管理制度,深化中央财政科技计划管理改革,完善计划项目生成机制和实施机制。建立统一的科技管理平台,健全科技报告、创新调查、资源开放共享机制。完善国家科技决策咨询制度,增强企业家在国家创新决策体系中的话语权。市场导向的科技项目主要由企业牵头。扩大高校和科研院所自主权,实行中长期目标导向的考核评价机制,更加注重研究质量、原创价值和实际贡献。赋予创新领军人才更大人财物支配权、技术路线决策权。支持自主探索,包容非共识创新。深化知识产权领域改革,强化知识产权司法保护。
第二节 完善科技成果转化和收益分配机制
实施科技成果转化行动,全面下放创新成果处置权、使用权和收益权,提高科研人员成果转化收益分享比例,支持科研人员兼职和离岗转化科技成果。建立从实验研究、中试到生产的全过程科技创新融资模式,促进科技成果资本化产业化。实行以增加知识价值为导向的分配政策,加强对创新人才的股权、期权、分红激励。
第三节 构建普惠性创新支持政策体系
营造激励创新的市场竞争环境,清理妨碍创新的制度规定和行业标准,加快创新薄弱环节和领域立法,强化产业技术政策和标准的执行监管。增加财政科技投入,重点支持基础前沿、社会公益和共性关键技术研究。落实企业研发费用加计扣除和扩大固定资产加速折旧实施范围政策,强化对创新产品的首购、订购支持,激励企业增加研发投入。强化金融支持,大力发展风险投资。更好发挥企业家作用,包容创新对传统利益格局的挑战,依法保护企业家财产权和创新收益。
第九章 实施人才优先发展战略
把人才作为支撑发展的第一资源,加快推进人才发展体制和政策创新,构建有国际竞争力的人才制度优势,提高人才质量,优化人才结构,加快建设人才强国。
第一节 建设规模宏大的人才队伍
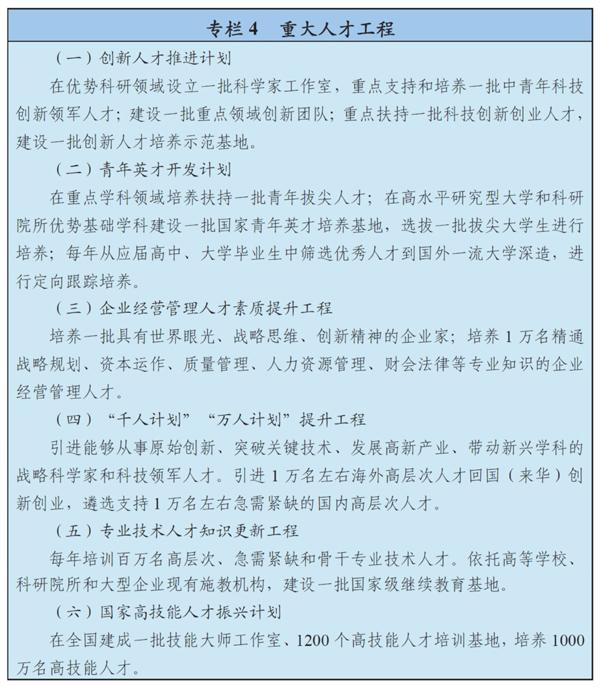
推动人才结构战略性调整,突出“高精尖缺”导向,实施重大人才工程,着力发现、培养、集聚战略科学家、科技领军人才、社科人才、企业家人才和高技能人才队伍。培养一批讲政治、懂专业、善管理、有国际视野的党政人才。善于发现、重点支持、放手使用青年优秀人才。改革院校创新型人才培养模式,引导推动人才培养链与产业链、创新链有机衔接。
第二节 促进人才优化配置
建立健全人才流动机制,提高社会横向和纵向流动性,促进人才在不同性质单位和不同地域间有序自由流动。完善工资、医疗待遇、职称评定、养老保障等激励政策,激励人才向基层一线、中西部、艰苦边远地区流动。开展东部沿海地区与中西部地区、东北等老工业基地人才交流和对口支援,继续实施东部城市对口支持西部地区人才培训工程。
第三节 营造良好的人才发展环境
完善人才评价激励机制和服务保障体系,营造有利于人人皆可成才和青年人才脱颖而出的社会环境。发挥政府投入引导作用,鼓励人才资源开发和人才引进。完善业绩和贡献导向的人才评价标准。保障人才以知识、技能、管理等创新要素参与利益分配,以市场价值回报人才价值,强化对人才的物质和精神激励,鼓励人才弘扬奉献精神。营造崇尚专业的社会氛围,大力弘扬新时期工匠精神。实施更积极、更开放、更有效的人才引进政策,完善外国人永久居留制度,放宽技术技能型人才取得永久居留权的条件。加快完善高效便捷的海外人才来华工作、出入境、居留管理服务。扩大来华留学规模,优化留学生结构,完善培养支持机制。培养推荐优秀人才到国际组织任职,完善配套政策,畅通回国任职通道。


















