中华人民共和国国民经济和社会发展第十三个五年规划纲要(16)

参与互动 第六十二章 实施就业优先战略
实施更加积极的就业政策,创造更多就业岗位,着力解决结构性就业矛盾,鼓励以创业带就业,实现比较充分和高质量就业。
第一节 推动实现更高质量的就业
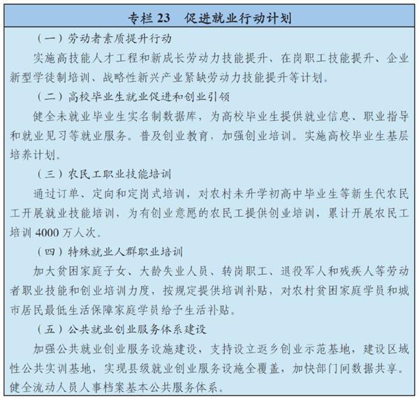
把促进充分就业作为经济社会发展优先目标、放在更加突出位置,坚持分类施策,提高劳动参与率,稳定并扩大城镇就业规模。落实高校毕业生就业促进和创业引领计划,搭建创新创业平台,健全高校毕业生自主创业、到基层就业的激励政策。促进农村富余劳动力转移就业和外出务工人员返乡创业。加强对灵活就业、新就业形态的扶持,促进劳动者自主就业。做好退役军人就业安置工作。加强就业援助,对就业困难人员实行实名制动态管理和分类帮扶,做好“零就业”家庭帮扶工作。加大再就业支持力度。不断改善劳动条件,规范劳动用工制度,落实职工带薪年休假制度。严禁各种形式的就业歧视。规范就业中介服务。健全劳动关系协调机制,加强劳动保障监察和争议调解仲裁,维护职工合法权益,保障非正规就业劳动者权益,全面治理拖欠农民工工资问题,建立和谐劳动关系。
第二节 提高公共就业创业服务能力
完善就业创业服务体系,推行终身职业技能培训制度。开展贫困家庭子女、未升学初高中毕业生、农民工、失业人员和转岗职工、退役军人和残疾人免费接受职业培训行动。完善高技能人才职称评定、技术等级认定等政策。完善就业失业统计指标体系,健全失业监测预警机制,发布城镇调查失业率数据,强化对部分地区、行业规模性失业的监测和应对。提高公共就业创业服务信息化水平,推进各类就业信息共享开放。

第六十三章 缩小收入差距
正确处理公平和效率关系,坚持居民收入增长和经济增长同步、劳动报酬提高和劳动生产率提高同步,持续增加城乡居民收入,规范初次分配,加大再分配调节力度,调整优化国民收入分配格局,努力缩小全社会收入差距。
第一节 完善初次分配制度
完善市场评价要素贡献并按贡献分配的机制。健全科学的工资水平决定机制、正常增长机制、支付保障机制,推行企业工资集体协商制度,完善最低工资增长机制。健全高技能人才薪酬体系,提高技术工人待遇。完善适应机关事业单位特点的工资制度。加强对国有企业薪酬分配的分类监管。注重发挥收入分配政策激励作用,扩展知识、技术和管理要素参与分配途径。多渠道增加城乡居民财产性收入。
第二节 健全再分配调节机制
实行有利于缩小收入差距的政策,明显增加低收入劳动者收入,扩大中等收入者比重。加快建立综合和分类相结合的个人所得税制度。将一些高档消费品和高消费行为纳入消费税征收范围。完善鼓励回馈社会、扶贫济困的税收政策。健全针对困难群体的动态社会保障兜底机制。增加财政民生支出,公共资源出让收益更多用于民生保障,逐步提高国有资本收益上缴公共财政比例。
第三节 规范收入分配秩序
保护合法收入,规范隐性收入,遏制以权力、行政垄断等非市场因素获取收入,取缔非法收入。严格规范工资外收入和非货币性福利。全面推行非现金结算,建立健全自然人收入和财产信息系统,完善收入统计调查和监测体系。
第六十四章 改革完善社会保障制度
坚持全民覆盖、保障适度、权责清晰、运行高效,稳步提高社会保障统筹层次和水平,建立健全更加公平、更可持续的社会保障制度。
第一节 完善社会保险体系
实施全民参保计划,基本实现法定人员全覆盖。坚持精算平衡,完善筹资机制,分清政府、企业、个人等的责任。适当降低社会保险费率。完善统账结合的城镇职工基本养老保险制度,构建包括职业年金、企业年金和商业保险的多层次养老保险体系,持续扩大覆盖面。实现职工基础养老金全国统筹。完善职工养老保险个人账户制度,健全参保缴费激励约束机制,建立基本养老金合理调整机制。推出税收递延型养老保险。更好发挥失业、工伤保险作用,增强费率确定的灵活性,优化调整适用范围。建立更加便捷的社会保险转移接续机制。划转部分国有资本充实社保基金,拓宽社会保险基金投资渠道,加强风险管理,提高投资回报率。大幅提升灵活就业人员、农民工等群体参加社会保险比例。加强公共服务设施和信息化平台建设,实施社会保障卡工程,持卡人口覆盖率达到90%。
第二节 健全社会救助体系
统筹推进城乡社会救助体系建设,完善最低生活保障制度,强化政策衔接,推进制度整合,确保困难群众基本生活。加强社会救助制度与其他社会保障制度、专项救助与低保救助统筹衔接。构建综合救助工作格局,丰富救助服务内容,合理提高救助标准,实现社会救助“一门受理、协同办理”。建立健全社会救助家庭经济状况核对机制,努力做到应救尽救、应退尽退。开展“救急难”综合试点,加强基层流浪乞讨救助服务设施建设。
第三节 支持社会福利和慈善事业发展
健全以扶老、助残、爱幼、济困为重点的社会福利制度。建立家庭养老支持政策,提增家庭养老扶幼功能。做好困境儿童福利保障工作。完善儿童收养制度。加强优抚安置工作。发展公益性基本殡葬服务,支持公共殡仪馆、公益性骨灰安放(葬)设施和墓地建设。加快公办福利机构改革,加强福利设施建设,优化布局和资源共享。大力支持专业社会工作和慈善事业发展,健全经常性社会捐助机制。广泛动员社会力量开展社会救济和社会互助、志愿服务活动。
第六十五章 积极应对人口老龄化
开展应对人口老龄化行动,加强顶层设计,构建以人口战略、生育政策、就业制度、养老服务、社保体系、健康保障、人才培养、环境支持、社会参与等为支撑的人口老龄化应对体系。
第一节 促进人口均衡发展
坚持计划生育的基本国策,全面实施一对夫妇可生育两个孩子政策。改革完善计划生育服务管理,完善生育登记服务制度。提高生殖健康、妇幼保健、托幼等公共服务水平。做好相关经济社会政策与全面两孩政策的有效衔接。完善农村计划生育家庭奖励扶助和特别扶助制度,加强对失独家庭的关爱和帮助。做好优生优育的全程服务。注重家庭发展。综合治理出生人口性别比偏高问题。全国总人口14.2亿人左右。
完善人口发展战略,建立健全人口与发展综合决策机制。综合应对劳动年龄人口下降,实施渐进式延迟退休年龄政策,加强老年人力资源开发,增强大龄劳动力就业能力。开展重大经济社会政策人口影响评估,健全人口动态监测机制。
第二节 健全养老服务体系
建立以居家为基础、社区为依托、机构为补充的多层次养老服务体系。统筹规划建设公益性养老服务设施,支持面向失能老年人的老年养护院、社区日间照料中心等设施建设。全面建立针对经济困难高龄、失能老年人的补贴制度。加强老龄科学研究。实施养老护理人员培训计划,加强专业化养老服务护理人员和管理人才队伍建设。推动医疗卫生和养老服务相结合。完善与老龄化相适应的福利慈善体系。推进老年宜居环境建设。全面放开养老服务市场,通过购买服务、股权合作等方式支持各类市场主体增加养老服务和产品供给。加强老年人权益保护,弘扬敬老、养老、助老社会风尚。
第六十六章 保障妇女未成年人和残疾人基本权益
坚持男女平等基本国策和儿童优先,切实加强妇女、未成年人、残疾人等社会群体权益保护,公平参与并更多分享发展成果。
第一节 促进妇女全面发展
实施妇女发展纲要。保障妇女平等获得就学、就业、婚姻财产和参与社会事务等权利和机会,保障农村妇女土地权益,提高妇女参与决策管理水平。加强妇女扶贫减贫、劳动保护、卫生保健、生育关怀、社会福利、法律援助等工作。严厉打击拐卖妇女儿童、暴力侵害妇女等违法犯罪行为。消除对妇女的歧视和偏见,改善妇女发展环境。
第二节 关爱未成年人健康成长
实施儿童发展纲要。强化对未成年人生存权、发展权、受保护权、参与权的依法保障和社会责任。完善未成年人监护制度,构建未成年人关爱社会网络,健全社区未成年人保护与服务体系。消除童工现象。制定实施青年发展规划,营造良好成长成才环境,促进学校教育、家庭教育、社会教育协调互动,培养青少年勤学、修德、明辨、笃实的良好品质,激发青少年活力和创造力。加强学校及周边社会治安综合治理,严厉打击危害未成年人身心健康的违法犯罪行为。加强未成年人心理健康引导。有效预防未成年人犯罪。鼓励青少年更多参与志愿服务和社会公益活动。
第三节 提升残疾人服务保障水平
支持残疾人事业发展,建立健全残疾人基本福利制度,实现残疾人基本民生兜底保障。完善重度残疾人医疗报销制度。优先保障残疾人基本住房。完善残疾人就业创业扶持政策,健全公共机构为残疾人提供就业岗位制度。加强残疾人康复和托养设施建设,鼓励社会力量提供服务。加强残疾人无障碍设施建设和维护。实施0-6岁残疾儿童康复、贫困残疾人基本型辅助器具适配等重点康复工程。建设康复大学,培养康复专业技术人才。


















