中华人民共和国国民经济和社会发展第十三个五年规划纲要(15)

参与互动 第四节 加快学习型社会建设
大力发展继续教育,构建惠及全民的终身教育培训体系。推动各类学习资源开放共享,办好开放大学,发展在线教育和远程教育,整合各类数字教育资源向全社会提供服务。建立个人学习账号和学分累计制度,畅通继续教育、终身学习通道,制定国家资历框架,推进非学历教育学习成果、职业技能等级学分转换互认。发展老年教育。
第五节 增强教育改革发展活力
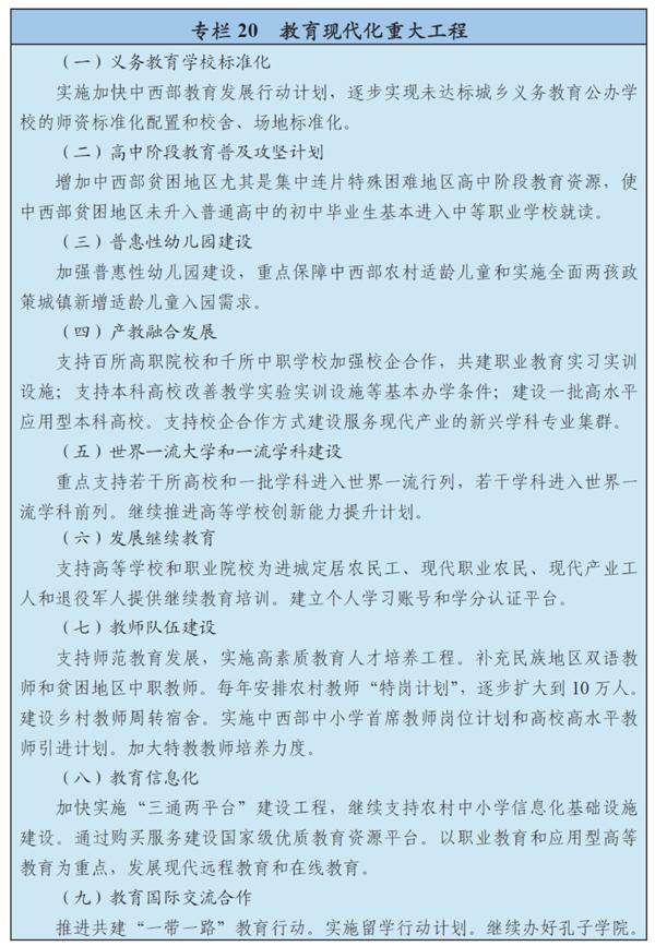
深化教育改革,增强学生社会责任感、法治意识、创新精神、实践能力,全面加强体育卫生、心理健康、艺术审美教育,培养创新兴趣和科学素养。深化考试招生制度和教育教学改革。推行初高中学业水平考试和综合素质评价。全面推开中小学教师职称制度改革,改善教师待遇。推动现代信息技术与教育教学深度融合。依法保障教育投入。实行管办评分离,扩大学校办学自主权,完善教育督导,加强社会监督。建立分类管理、差异化扶持的政策体系,鼓励社会力量和民间资本提供多样化教育服务。完善资助体系,实现家庭经济困难学生资助全覆盖。

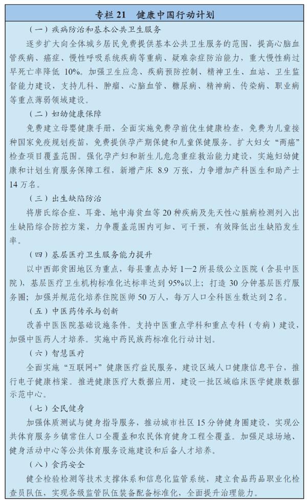
第六十章 推进健康中国建设
深化医药卫生体制改革,坚持预防为主的方针,建立健全基本医疗卫生制度,实现人人享有基本医疗卫生服务,推广全民健身,提高人民健康水平。
第一节 全面深化医药卫生体制改革
实行医疗、医保、医药联动,推进医药分开,建立健全覆盖城乡居民的基本医疗卫生制度。全面推进公立医院综合改革,坚持公益属性,破除逐利机制,降低运行成本,逐步取消药品加成,推进医疗服务价格改革,完善公立医院补偿机制。建立现代医院管理制度,落实公立医院独立法人地位,建立符合医疗卫生行业特点的人事薪酬制度。完善基本药物制度,深化药品、耗材流通体制改革,健全药品供应保障机制。鼓励研究和创制新药,将已上市创新药和通过一致性评价的药品优先列入医保目录。鼓励社会力量兴办健康服务业,推进非营利性民营医院和公立医院同等待遇。强化全行业监管,提高医疗服务质量,保障医疗安全。优化从医环境,完善纠纷调解机制,构建和谐医患关系。
第二节 健全全民医疗保障体系
健全医疗保险稳定可持续筹资和报销比例调整机制,完善医保缴费参保政策。全面实施城乡居民大病保险制度,健全重特大疾病救助和疾病应急救助制度。降低大病慢性病医疗费用。改革医保管理和支付方式,合理控制医疗费用,实现医保基金可持续平衡。改进个人账户,开展门诊费用统筹。城乡医保参保率稳定在95%以上。加快推进基本医保异地就医结算,实现跨省异地安置退休人员住院医疗费用直接结算。整合城乡居民医保政策和经办管理。鼓励商业保险机构参与医保经办。将生育保险和基本医疗保险合并实施。鼓励发展补充医疗保险和商业健康保险。探索建立长期护理保险制度,开展长期护理保险试点。完善医疗责任险制度。
第三节 加强重大疾病防治和基本公共卫生服务
完善国家基本公共卫生服务项目和重大公共卫生服务项目,提高服务质量效率和均等化水平。提升基层公共卫生服务能力。加强妇幼健康、公共卫生、肿瘤、精神疾病防控、儿科等薄弱环节能力建设。实施慢性病综合防控战略,有效防控心脑血管疾病、糖尿病、恶性肿瘤、呼吸系统疾病等慢性病和精神疾病。加强重大传染病防控,降低全人群乙肝病毒感染率,艾滋病疫情控制在低流行水平,肺结核发病率降至58/10万,基本消除血吸虫病危害,消除疟疾、麻风病危害。做好重点地方病防控工作。加强口岸卫生检疫能力建设,严防外来重大传染病传入。开展职业病危害普查和防控。增加艾滋病防治等特殊药物免费供给。加强全民健康教育,提升健康素养。大力推进公共场所禁烟。深入开展爱国卫生运动和健康城市建设。加强国民营养计划和心理健康服务。
第四节 加强妇幼卫生保健及生育服务
全面推行住院分娩补助制度,向孕产妇免费提供生育全过程的基本医疗保健服务。加强出生缺陷综合防治,建立覆盖城乡居民,涵盖孕前、孕期、新生儿各阶段的出生缺陷防治免费服务制度。全面提高妇幼保健服务能力,加大妇女儿童重点疾病防治力度,提高妇女常见病筛查率和早诊早治率,加强儿童疾病防治和预防伤害。全面实施贫困地区儿童营养改善和新生儿疾病筛查项目。婴儿死亡率、5岁以下儿童死亡率、孕产妇死亡率分别降为7.5‰、9.5‰、18/10万。
第五节 完善医疗服务体系
优化医疗机构布局,推动功能整合和服务模式创新。加强专业公共卫生机构、基层医疗卫生机构和医院之间的分工协作,健全上下联动、衔接互补的医疗服务体系,完善基层医疗服务模式,推进全科医生(家庭医生)能力提高及电子健康档案等工作,实施家庭签约医生模式。全面建立分级诊疗制度,以提高基层医疗服务能力为重点,完善服务网络、运行机制和激励机制,实行差别化的医保支付和价格政策,形成科学合理就医秩序,基本实现基层首诊、双向转诊、上下联动、急慢分治。加强医疗卫生队伍建设,实施全民健康卫生人才保障工程和全科医生、儿科医生培养使用计划,健全住院医师规范化培训制度。通过改善从业环境和薪酬待遇,促进医疗资源向中西部地区倾斜、向基层和农村流动。完善医师多点执业制度。全面实施临床路径。提升健康信息服务和大数据应用能力,发展远程医疗和智慧医疗。每千人口执业(助理)医师数达到2.5名。
第六节 促进中医药传承与发展
健全中医医疗保健服务体系,创新中医药服务模式,提升基层服务能力。加强中医临床研究基地和科研机构建设。发展中医药健康服务。开展中药资源普查,加强中药资源保护,建立中医古籍数据库和知识库。加快中药标准化建设,提升中药产业水平。建立大宗、道地和濒危药材种苗繁育基地,促进中药材种植业绿色发展。支持民族医药发展。推广中医药适宜技术,推动中医药服务走出去。
第七节 广泛开展全民健身运动
实施全民健身战略。发展体育事业,加强群众健身活动场地和设施建设,推行公共体育设施免费或低收费开放。实施青少年体育活动促进计划,培育青少年体育爱好和运动技能,推广普及足球、篮球、排球、冰雪等运动,完善青少年体质健康监测体系。发展群众健身休闲项目,鼓励实行工间健身制度,实行科学健身指导。促进群众体育与竞技体育全面协调发展。鼓励社会力量发展体育产业。做好北京2022年冬季奥运会筹办工作。
第八节 保障食品药品安全
实施食品安全战略。完善食品安全法规制度,提高食品安全标准,强化源头治理,全面落实企业主体责任,实施网格化监管,提高监督检查频次和抽检监测覆盖面,实行全产业链可追溯管理。开展国家食品安全城市创建行动。深化药品医疗器械审评审批制度改革,探索按照独立法人治理模式改革审评机构。推行药品经营企业分级分类管理。加快完善食品监管制度,健全严密高效、社会共治的食品药品安全治理体系。加大农村食品药品安全治理力度,完善对网络销售食品药品的监管。加强食品药品进口监管。

第十五篇 提高民生保障水平
按照人人参与、人人尽力、人人享有的要求,坚守底线、突出重点、完善制度、引导预期,注重机会公平,保障基本民生,不断提高人民生活水平,实现全体人民共同迈入全面小康社会。
第六十一章 增加公共服务供给
坚持普惠性、保基本、均等化、可持续方向,从解决人民最关心最直接最现实的利益问题入手,增强政府职责,提高公共服务共建能力和共享水平。
第一节 促进基本公共服务均等化
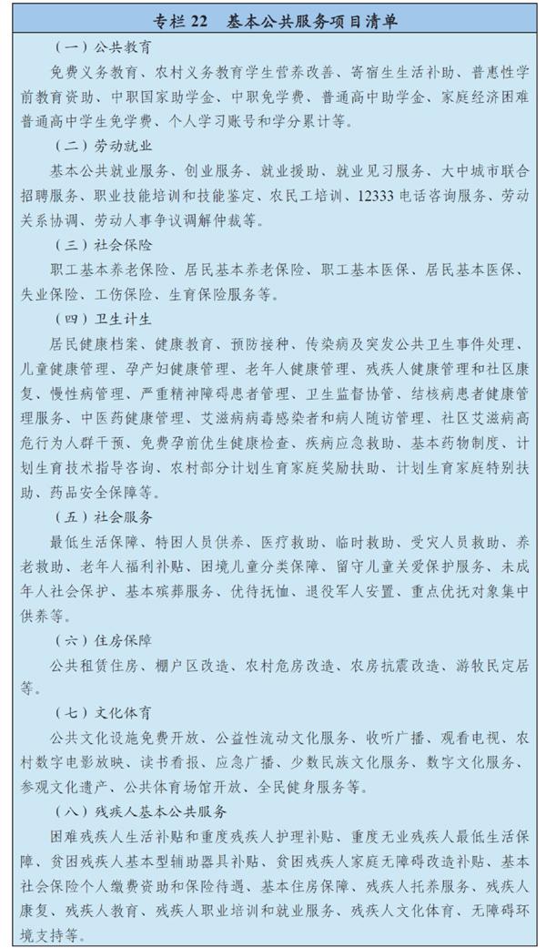
围绕标准化、均等化、法制化,加快健全国家基本公共服务制度,完善基本公共服务体系。建立国家基本公共服务清单,动态调整服务项目和标准,促进城乡区域间服务项目和标准有机衔接。合理增加中央和省级政府基本公共服务事权和支出责任。健全基层服务网络,加强资源整合,提高管理效率,推动服务项目、服务流程、审核监管公开透明。
第二节 满足多样化公共服务需求
开放市场并完善监管,努力增加非基本公共服务和产品供给。积极推动医疗、养老、文化、体育等领域非基本公共服务加快发展,丰富服务产品,提高服务质量,提供个性化服务方案。积极应用新技术、发展新业态,促进线上线下服务衔接,让人民群众享受高效便捷优质服务。
第三节 创新公共服务提供方式
推动供给方式多元化,能由政府购买服务提供的,政府不再直接承办;能由政府和社会资本合作提供的,广泛吸引社会资本参与。制定发布购买公共服务目录,推行特许经营、定向委托、战略合作、竞争性评审等方式,引入竞争机制。创新从事公益服务事业单位体制机制,健全法人治理结构,推动从事生产经营活动事业单位转制为企业。


















